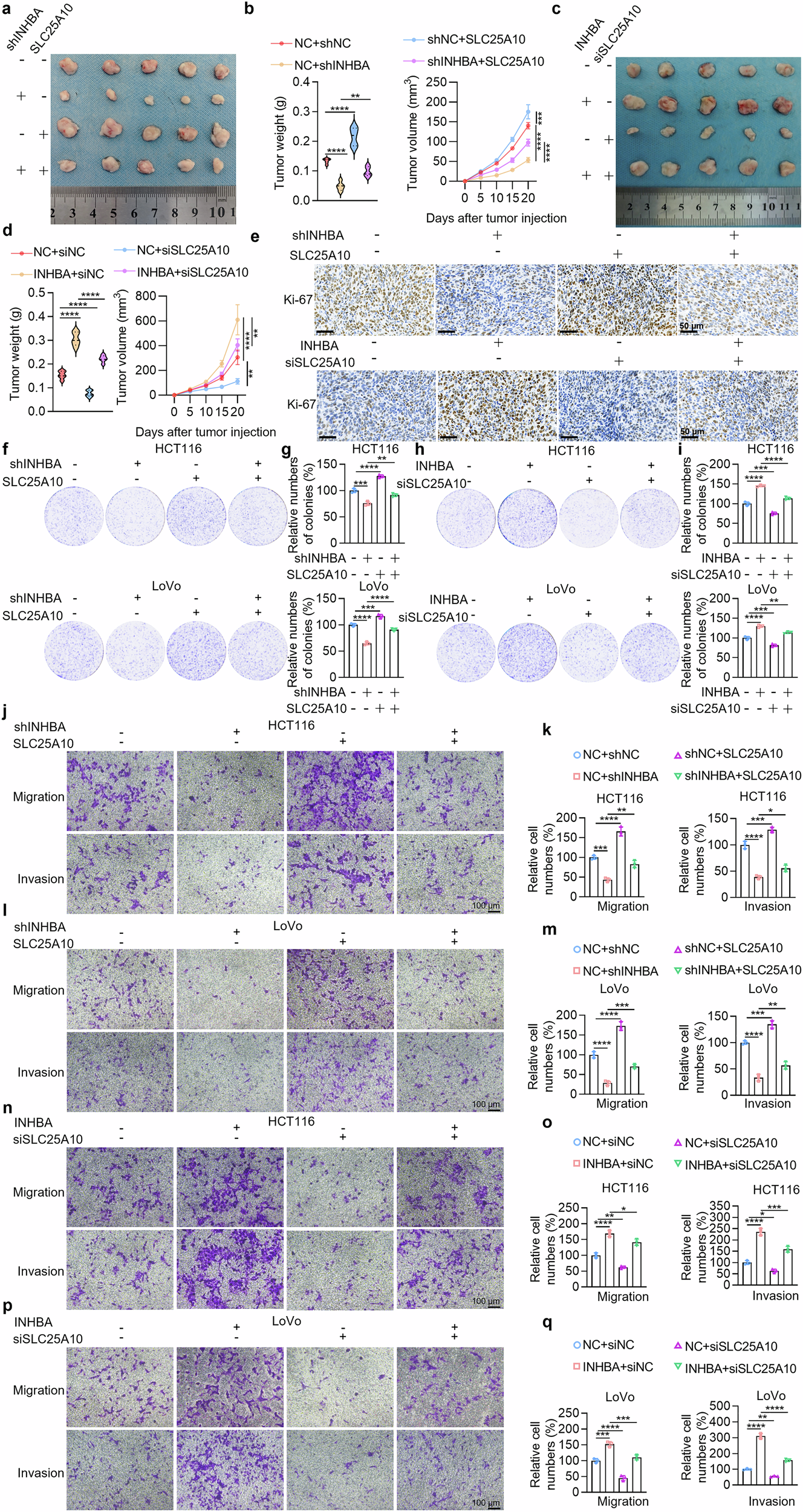
Fig. 7

INHBA drives CRC aggressiveness via activation of the mitochondrial SLC25A10. a In vivo experiments (knockdown of INHBA + restoration of SLC25A10): Subcutaneous tumor implantation experiments in C57BL/6 mice using mouse cell models with INHBA knockdown and restored SLC25A10 expression. Photographs of tumors removed from euthanized mice are shown. b Tumor weight and growth curve (knockdown of INHBA + restoration of SLC25A10): Statistical chart of tumor weight and tumor growth curves obtained by measuring tumor volume every 5 days during the growth of transplanted tumors (n = 5). c In vivo experiments (overexpression of INHBA + knockdown of SLC25A10): Subcutaneous tumor implantation experiments in C57BL/6 mice using mouse cell models with INHBA overexpression and SLC25A10 knockdown. Photographs of tumors removed from euthanized mice are shown. d Tumor weight and growth curve (overexpression of INHBA + knockdown of SLC25A10): Statistical chart of tumor weight and tumor growth curves obtained by measuring tumor volume every 5 days during the growth of transplanted tumors (n = 5). e Immunohistochemical experiments: Detection of the effects of INHBA knockdown or overexpression with restored SLC25A10 expression on Ki-67 in mouse syngeneic tumors. Scale bar: 50 µm. f Colony formation assay (knockdown of INHBA + restoration of SLC25A10): Detection of the effects of INHBA knockdown with restored SLC25A10 expression on cell proliferation. g Colony number quantification (knockdown of INHBA + restoration of SLC25A10): n = 3. h Colony formation assay (overexpression of INHBA + knockdown of SLC25A10): Detection of the effects of INHBA overexpression with SLC25A10 knockdown on cell proliferation. i Colony number quantification (overexpression of INHBA + knockdown of SLC25A10): n = 3. j Cell migration and invasion assays (HCT116, knockdown of INHBA + restoration of SLC25A10): Detection of the effects of INHBA knockdown with restored SLC25A10 expression on the migration and invasion of HCT116 cells. Scale bar: 100 µm. k Quantification of migrated/invaded cells (HCT116, knockdown of INHBA + restoration of SLC25A10): n = 3. l Cell migration and invasion assays (LoVo, knockdown of INHBA + restoration of SLC25A10): Detection of the effects of INHBA knockdown with restored SLC25A10 expression on cell migration and invasion in LoVo cells. Scale bar: 100 µm. m Quantification of migrated/invaded cells (LoVo, knockdown of INHBA + restoration of SLC25A10): n = 3. n Cell migration and invasion assays (HCT116, overexpression of INHBA + knockdown of SLC25A10): Detection of the effects of INHBA overexpression with SLC25A10 knockdown on the migration and invasion of HCT116 cells. Scale bar: 100 µm. o Quantification of migrated/invaded cells (HCT116, overexpression of INHBA + knockdown of SLC25A10): n = 3. p Cell migration and invasion assays (LoVo, overexpression of INHBA + knockdown of SLC25A10): Detection of the effects of INHBA overexpression with SLC25A10 knockdown on cell migration and invasion in LoVo cells. Scale bar: 100 µm. q Quantification of migrated/invaded cells (LoVo, overexpression of INHBA + knockdown of SLC25A10): n = 3. For all the statistical plots, data are means ± SD. *P < 0.05, **P < 0.01, ***P < 0.001, ****P < 0.0001