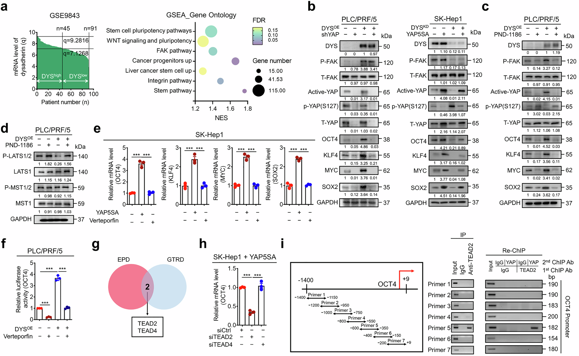
Fig. 4
From: Dysadherin/YAP axis fuels stem plasticity and immune escape in liver cancer

The dysadherin–FAK–YAP axis drives TEAD2-dependent transcription of pluripotency genes in HCC. a GSEA of DEGs from dysadherinhigh versus dysadherinlow HCC tumors (GSE9843). b, c Immunoblot analyses showing levels of phosphorylated FAK (p-FAK), total and active YAP, phospho-YAP (S127), and pluripotency transcription factors (OCT4, KLF4, MYC, SOX2) in PLC/PRF/5 and SK-Hep1 cells. Cells were subjected to dysadherin OE or KD and treated with shYAP, constitutively active YAP mutant (YAP5SA), or the FAK inhibitor PND-1186. d Immunoblot analysis showing levels of dysadherin (DYS), phosphorylated FAK (P-FAK), total FAK (T-FAK), phosphorylated LATS1/2 (P-LATS1/2), total LATS1, phosphorylated MST1/2 (P-MST1/2), and total MST1 in PLC/PRF/5 cells. Cells were subjected to dysadherin overexpression with or without a FAK inhibitor. e RT-qPCR analysis of pluripotency genes in SK-Hep1 cells expressing YAP5SA or treated with verteporfin. f Luciferase reporter assay assessing OCT4 promoter activity in dysadherinOE PLC/PRF/5 cells treated with or without verteporfin. g Venn diagram illustrating overlap of TEAD2 and TEAD4 as candidate transcriptional regulators of OCT4 from the EPD and GTRD databases. h RT-qPCR analysis of OCT4 mRNA levels in YAP5SA-expressing SK-Hep1 cells following siRNA-mediated knockdown of TEAD2 or TEAD4. i ChIP-qPCR confirming direct binding of TEAD2 to the OCT4 promoter region using seven primer sets spanning from −1400 to +9 bp relative to the transcription start site. For ChIP-Re-ChIP analysis in SK-Hep1 cells, chromatin was first immunoprecipitated with an anti-TEAD2 antibody, and the resulting material was re-immunoprecipitated with an anti-YAP antibody. PCR was performed with primers spanning the OCT4 promoter. IgG was used as a negative control. Data are presented as means ± SEM. Statistical significance was determined by unpaired two-tailed Student’s t-tests or one-way ANOVA with Dunnett’s multiple comparison test. *p < 0.05, **p < 0.01, ***p < 0.001