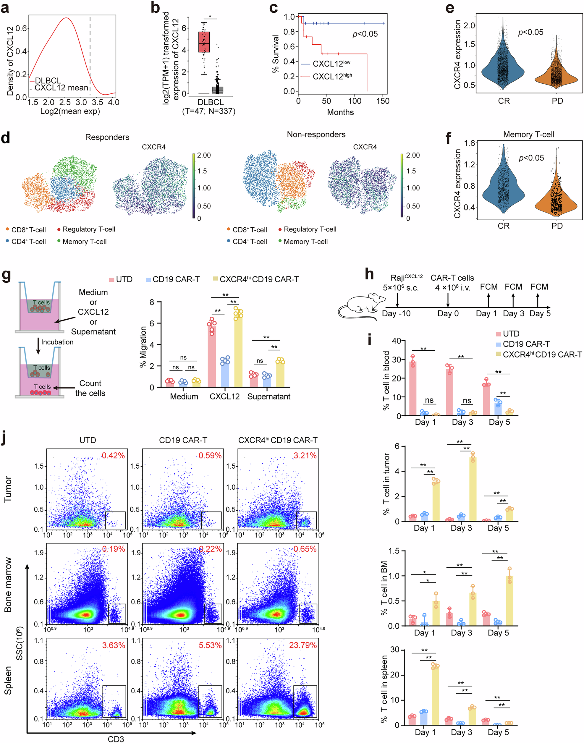
Fig. 2

CXCR4hi CAR-T cells exhibit enhanced in vitro migration toward CXCL12 and increased accumulation within the tumor site and bone marrow. a The distribution of mean expression levels for CCL and CXCL family genes (Supplementary Table 1) in diffuse large B-cell lymphoma (DLBCL) cohorts (n = 48) from the TCGA database. The solid curve depicts the quantile distribution of CXCL12 across all chemokine genes at each expression level. The dotted line indicates the mean expression of CXCL12. b The mRNA expression levels of CXCL12 in human DLBCL and normal tissues were analyzed via the online web server GEPIA (http://gepia2.cancer-pku.cn/#analysis). T, tumor tissue; N, normal tissue. c Correlation analysis between disease-free survival (DFS) and CXCL12 levels in DLBCL patients was performed via GEPIA. d UMAP plots illustrated distinct T-cell populations and CXCR4 transcripts within CAR+ T cells of infusion products of axicabtagene ciloleucel (Axi-cel) derived from complete response (CR, n = 5) or progressive disease (PD, n = 2) large B-cell lymphoma (LBCL) patients. Violin plots showing the results of the statistical analysis of CXCR4 expression in all CAR+ T cells (e) and memory T cells (f). g Schematic of the transwell chemotaxis assay (left panel). Percent migration of UTD-T cells, CD19 CAR-T cells, and CXCR4hi CD19 CAR-T cells in response to rhCXCL12 (100 ng/ml) or RajiCXCL12 cell culture supernatant (right panel). The number of cells in the lower chamber was determined at 4 h via trypan blue staining. h Schematic diagram of the RajiCXCL12 s.c. xenograft model. FCM, flow cytometry. i Flow cytometry analysis of hCD3+ T cells in the peripheral blood, tumor tissue, bone marrow, and spleen of RajiCXCL12 tumor-bearing mice after CAR-T cell infusion. n = 3 mice per group. j Representative flow cytometry plots. p values were determined via Kaplan‒Meier analysis in (c) and unpaired t tests in (b, d, e, f, g, i, j). *p < 0.05, **p < 0.01