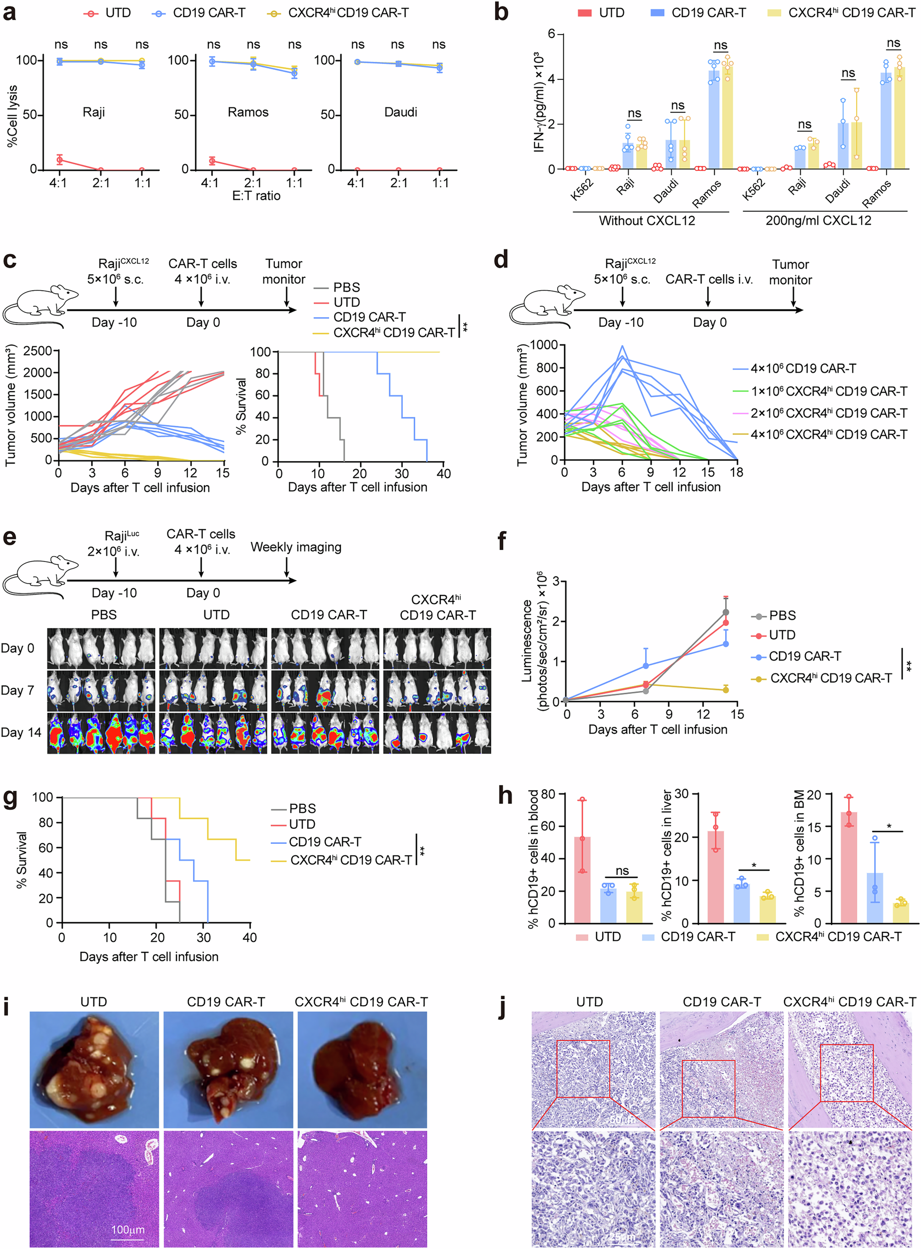
Fig. 3

CXCR4hi CD19 CAR-T cells exhibit enhanced in vivo antitumor efficacy in B-cell lymphoma. a The in vitro cytotoxicities of UTD-T cells, CD19 CAR-T cells, and CXCR4hi CD19 CAR-T cells were analyzed via flow cytometry after 24 h of coincubation with CFSE-labeled Raji, Ramos or Daudi cells. E:T, effector: target. n = 3 different donors per group. b Statistical analysis of IFN-γ release after 24 h of coincubation with Raji, Daudi, Ramos, or K562 cells (negative control), either in the presence or absence of CXCL12 (200 ng/ml). E: T = 1:1. c Tumor growth and survival curves of RajiCXCL12 s.c. tumor-bearing mice i.v. injected with 4 × 106 CD19 CAR-T cells, CXCR4hi CD19 CAR-T cells or UTD-T cells. n = 5 mice per group. d Tumor growth curve of RajiCXCL12 s.c. tumor-bearing mice that i.v. injected with either 4×106 CD19 CAR-T cells or 1 × 106, 2 × 106, or 4 × 106 CXCR4hi CD19 CAR-T cells. n = 5 mice per group. e Representative bioluminescence (BLI) images of Rajiluc tumor growth in a systemically disseminated model. Rajiluc tumor-bearing mice were i.v. injected with 4 × 106 CD19 CAR-T cells, CXCR4hi CD19 CAR-T cells or UTD-T cells. Tumor progression was monitored via an in vivo imaging system (IVIS). f Statistical analysis of in vivo fluorescence imaging and g survival curves of Rajiluc tumor-bearing mice. n = 6 mice per group. h Quantification of hCD19+ tumor cells in Rajiluc systemically disseminated mice at 14 days after T-cell infusion. n = 3 mice per group. i Representative images (upper) and H&E staining (lower) of liver tissues at 14 days post-T-cell infusion. j H&E staining of bone marrow at 14 days post-T-cell infusion. i, j Tumor models were established and treated as described in (e). The data are presented as the means ± SDs. p values were determined via the log-rank Mantel‒Cox test in (c, g) and the unpaired t test in (a, b, f, h), *p < 0.05, **p < 0.01, ns, not significant