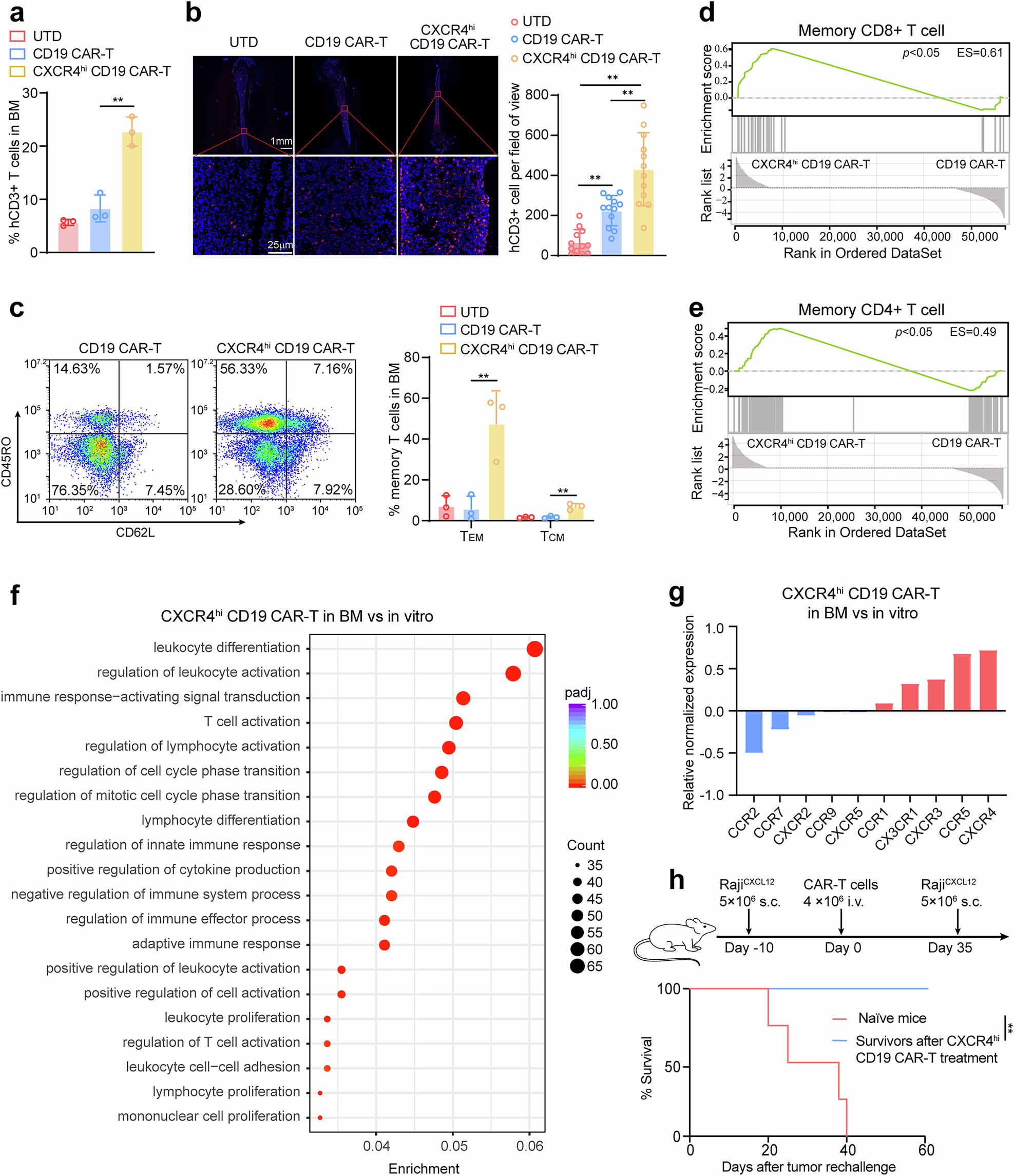
Fig. 4

Increased recruitment of adoptively transferred CXCR4hi CD19 CAR-T cells to the bone marrow (BM) and retention of the memory T cell phenotype. a‒g BM-accumulated CAR-T cells were isolated from RajiCXCL12 s.c. tumor-bearing mice by hCD3+ sorting at 30 days post-infusion. The tumor model was established and treated as shown in Fig. 3c. a Flow cytometry analysis of T cells in the BM. b Representative IF images and statistical analysis of BM hCD3 staining (red). c Representative flow cytometric plot and statistical analysis of central memory T cells (TCM, CD45RO+CD62L+) and effector memory T cells (TEM, CD45RO+CD62L−) in the BM. d, e Gene set enrichment analysis (GSEA) of the CD8+ and CD4+ T-cell memory pathways in BM-infiltrated CXCR4hi CD19 CAR-T cells and CD19 CAR-T cells. f KEGG pathway analysis of differentially expressed genes (DEGs) between BM-infiltrated and ex vivo cultured antigen-stimulated CXCR4hi CD19 CAR-T cells from the same batch. g Fold changes in the transcription levels of chemokine receptor genes in BM-infiltrated and ex vivo cultured CXCR4hi CD19 CAR-T cells. h Tumor rechallenge experiment. The tumor regression mice shown in Fig. 3c and the naïve mice (control) were inoculated s.c. with RajiCXCL12 cells (5 × 106). Kaplan‒Meier survival analysis was performed. n = 4 mice per group. p values were determined via an unpaired t test in (a, c) and the log-rank Mantel‒Cox test in (h). *p < 0.05, **p < 0.01