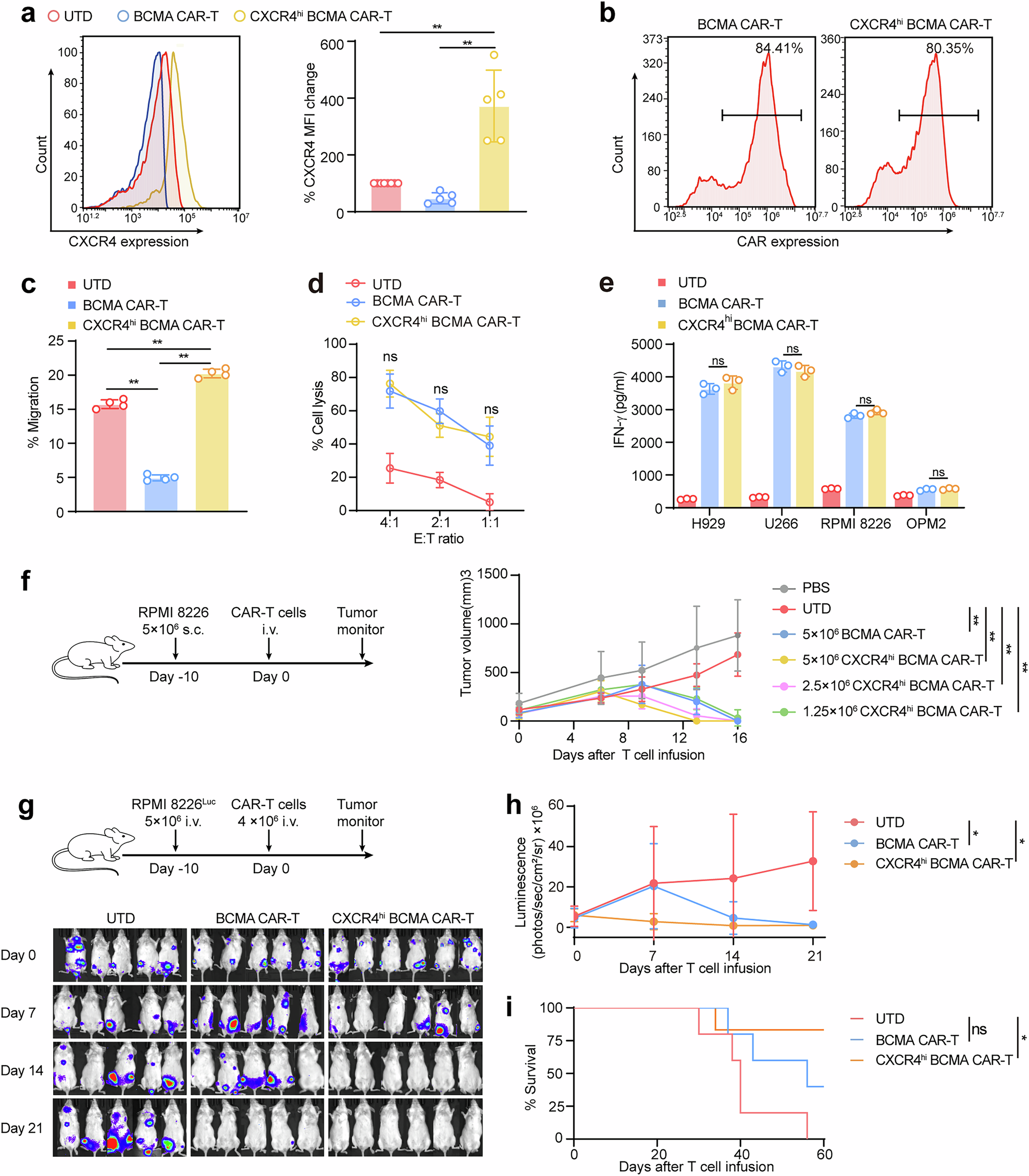
Fig. 5

CXCR4hi BCMA CAR-T cells exhibit enhanced in vivo antitumor efficacy in multiple myeloma. a Flow cytometry analysis of CXCR4 expression in BCMA CAR+, CXCR4hi BCMA CAR+ and UTD-T cells. n = 5 different donors. b Representative flow cytometry histogram of BCMA CAR expression in lentiviral-transduced healthy donor-derived CD3+ T cells. c Percent migration of UTD-T cells, BCMA CAR-T cells, and CXCR4hi BCMA CAR-T cells in response to rhCXCL12 (100 ng/ml). n = 4 different donors. d The cytotoxicity of CAR-T cells was analyzed by flow cytometry at the indicated E:T ratios after 24 h of coculture with Far Red-labeled RPMI 8226 cells. n = 3 different donors. e Statistical analysis of IFN-γ released by UTD-T cells, BCMA CAR-T cells, or CXCR4hi BCMA CAR-T cells after coculture with RPMI 8226 cells at an E:T ratio of 1:1 for 24 h. n = 3 different donors. f Schematic diagram of the RPMI8226 s.c. xenograft model. B-NDG mice were inoculated with RPMI 8226 cells (5 × 106), and 10 days later, they were i.v. injected with 5 × 106 UTD T cells or BCMA CAR-T cells or with 1.25 × 106, 2.5 × 106, or 5 × 106 CXCR4hi BCMA CAR-T cells. Tumor growth was monitored for each group, n = 5 mice per group. g Schematic diagram of the RPMI8226luc disseminated xenograft model. RPMI8226luc tumor-bearing mice were i.v. injected with 4 × 106 UTD-T cells, BCMA CAR-T cells, or CXCR4hi BCMA CAR-T cells (upper panel). The lower panel shows representative BLI images of RPMI8226luc tumor growth in a systemically disseminated model, and tumor progression was monitored via IVIS. Statistical analysis of in vivo fluorescence imaging and survival curves of RPMI8226luc tumor-bearing mice (h, i). n = 5-6 mice per group. The data are presented as the means ± SDs. p values were determined via the log-rank Mantel‒Cox test in (i) and the unpaired t test in (a, c, d, e, f, h). *p < 0.05, **p < 0.01, ns, not significant