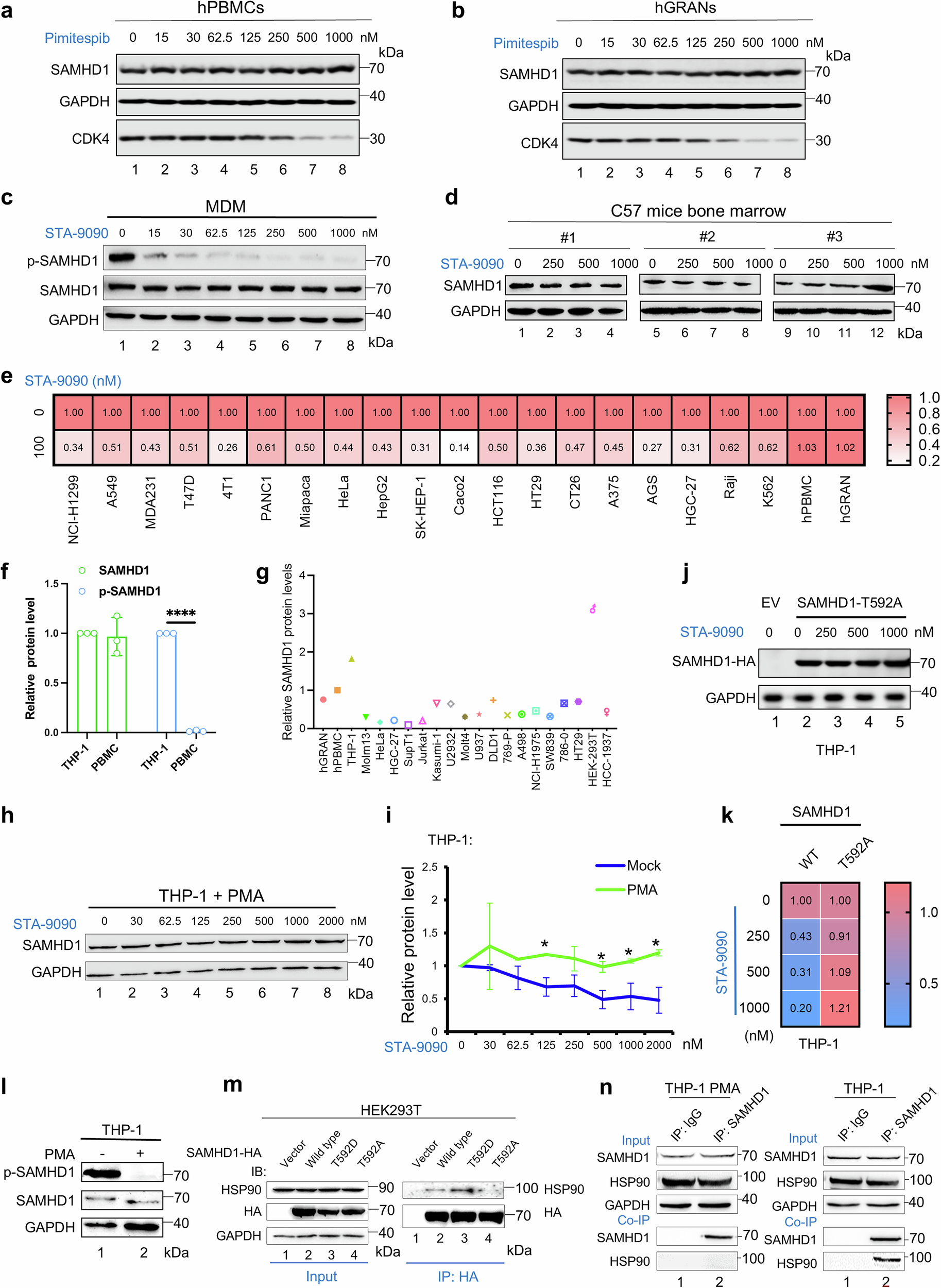
Fig. 4

HSP90 inhibitor cannot induce depletion of SAMHD1 in healthy PBMCs, macrophages, and mice bone marrow cells. a, b Western blot analysis of SAMHD1 levels in a hPBMCs and b hGRANs from healthy donors after 18 h treatment with various doses of Pimitespib (n = 3 independent experiments). c Macrophages, differentiated from healthy donor PBMCs using CD14+ magnetic microbead isolation and 7-day culture with 10 ng/mL human GM-CSF, were treated with various doses of STA-9090 for 18 h (n = 3). Western blot was then employed to analyze SAMHD1 levels. d Western blot analysis showing SAMHD1 levels in C57 mice bone marrow were not sensitive to STA-9090 treatment for 18 h (n = 3). e Heatmap showing the relative SAMHD1 protein level across 19 different tumor cell lines and non-tumorigenic cells (hPBMCs and hGRANs) following 18 h treatment with 100 nM STA-9090. Data for each cell line were normalized to GAPDH its respective untreated control. f The endogenous protein levels of total SAMHD1 and p-SAMHD1 measured by Western blot and quantified by ImageJ. g Relative SAMHD1 levels in various cell types. Protein levels were normalized to GAPDH levels. h Western blot showing SAMHD1 protein expression in PMA-stimulated THP-1 differentiated macrophages after treatment with various doses of STA-9090 for 18 h (n = 3). i Line graph illustrating the relative SAMHD1 protein abundance in both undifferentiated and PMA-differentiated THP-1 cells, after 18-hour exposure to escalating concentrations of STA-9090. Data were normalized against GAPDH and their respective untreated controls. j Exogenous SAMHD1-T592A-HA was transduced into THP-1 cells, followed by treatment with gradually increasing doses of STA-9090 for 18 h, the level of HA-tagged SAMHD1-T592A in the cells was detected by Western blot with GAPDH as the loading control. k Heatmap showing the relative SAMHD1-WT or T592A protein levels in THP-1 cells following 18 h treatment of STA-9090. l SAMHD1 was dephosphorylated in THP-1-differentiated macrophages and phosphorylated in THP-1 cells. m SAMHD1 T592D, not T592A, preferentially bound to HSP90. HEK293T cells were transfected with HA-tagged wild-type SAMHD1, point mutant T592A, or T592D, then subjected to co-IP with HA beads. Western blot analysis was performed to detect precipitated proteins using an anti-HSP90 antibody (n = 2). n Co-IP analysis showing that endogenous SAMHD1 did not interact with HSP90 in THP-1 differentiated macrophages but does interact in undifferentiated THP-1 cells (using anti-SAMHD1 antibody or IgG control)