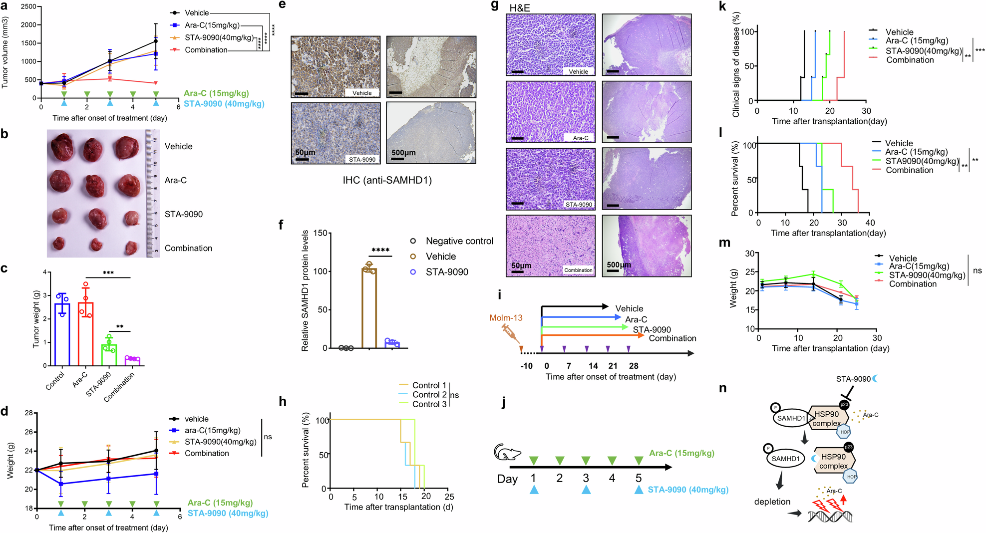
Fig. 6

Combined treatment of STA-9090 and ara-C leads to AML tumor regression in heterotopic and orthotopic AML mouse models. NOD-Prkdcscid IL2rgtm1/Bcgen (B-NDG) mice were subcutaneously injected with 6 × 106 Molm-13 cells. Drug treatment begun once the tumor volume reached 400 mm3. a Tumor growth curve during the treatment, showing STA-9090 significantly strengthened the repression of tumor growth induced by ara-C in the combination group. The tumor volume was measured by caliper every 2 days. Data represent mean ± s.d. (n = 3 mice per treatment group). b Representative macroscopic images of tumors dissected from different groups of mice at the experiment endpoint. c Mean tumor weight of different treatment groups at the experiment endpoint. d Average body weights of mice across various groups over the treatment period, confirming that treatment with either drug did not produce additional systemic toxicity (ns, not significant). e, f Representative microscopic images of anti-SAMHD1-stained IHC excised tumor sections of vehicle and STA-9090 treated groups. Relative SAMHD1 protein levels were measured by imageJ. g Representative H&E-stained sections showing that the drug combination caused massive karyolysis and broad tumor cell necrosis. Images were acquired by an mshot TV0.63XC-M0. h B-NDG mice were intravenously injected with 1 × 106 Molm-13 cells to establish the systematic AML model. Three independent experiments indicated the stabilization of our orthotopic model (n = 3 mice per group). Ns, not significant. i Treatment regimen details for orthotopic mouse model. Treatment began after 10 days of engraftment and included several cycles. j Treatment schedule for heterotopic mouse model. Green arrowheads indicate daily 15 mg/kg ara-C treatment, and blue arrowheads indicate 40 mg/kg STA-9090 twice a week. Treatment with vehicle, 15 mg/kg ara-C by daily subcutaneous injection, or 40 mg/kg STA-9090 via tail-vein injection (on days 3 and 6, indicated by blue arrowheads) began on day 0. k Occurrence rate of clinical manifestations of disease (hind-limb paralysis) over the treatment duration in the orthotopic mouse model. l Kaplan–Meier plots of the mice with AML (n = 3 mice/group). Survival differences were assessed by Mantel–Cox log-rank test. *p < 0.05; **p < 0.01; ***p < 0.001; ****p < 0.0001. m Body weight of the AML orthotopic mouse model throughout the treatment period. n Schematic summarizing how HSP90 inhibitors induce SAMHD1 depletion in AML, resulting in increased anti-leukemic activity when combined of ara-C