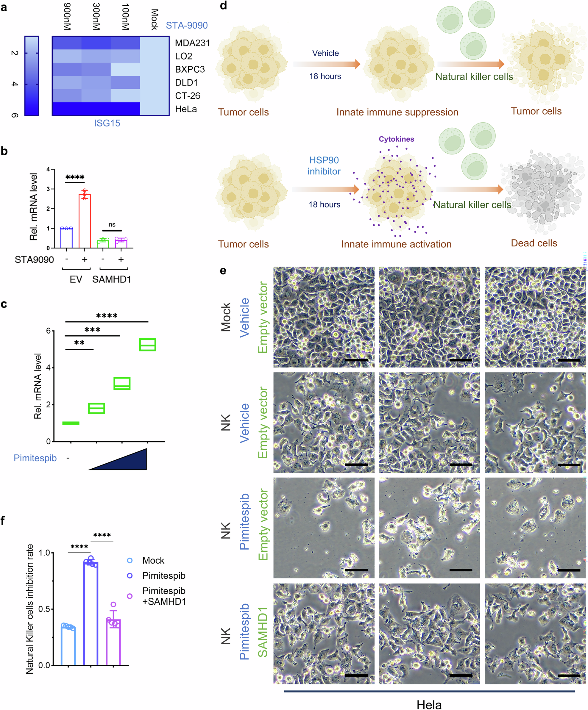
Fig. 7

STA-9090 triggers innate immune responses in tumor cells and enhances antitumor effect of immune cells. a Dose-dependent induction of ISG15 expression by STA-9090. Indicated cell lines were treated with escalating doses of STA-9090 (15 nM, 125 nM, and 1000 nM) for 18 h. ISG15 protein expression was assessed by western blot, with GAPDH serving as a loading control. Quantification of ISG15 protein levels, normalized to GAPDH, was performed using ImageJ. b RT-qPCR assay to detect IFNB mRNA expression in HeLa cells transduced with SAMHD1 and empty vector following 18-hour exposure to STA-9090 (n = 3). Data are expressed as mean ± s.d. c RT-qPCR analysis of IFNB mRNA levels in HeLa cells after 18-hour treatment with increasing Pimitespib concentrations (n = 3). Data represent mean ± s.d. d Schematic showing the mechanism of HSP90 inhibitors enhancing NK cell-mediated tumor killing. e Typical phase-contrast microscopic images illustrating morphological alterations in HeLa cells exposed to Pimitespib as monotherapy or in combination with NK cells (at an E:T ratio of 10:1) following 24-hour incubation. Scale bar, 100 μm. f Quantitative assessment of NK-cell cytotoxic activity. Target cell viability was determined by living cell staining and counting following 24-hour co-culture (n = 3). Data was normalized to untreated control and shown as mean ± s.d. *p < 0.05; **p < 0.01; ***p < 0.001