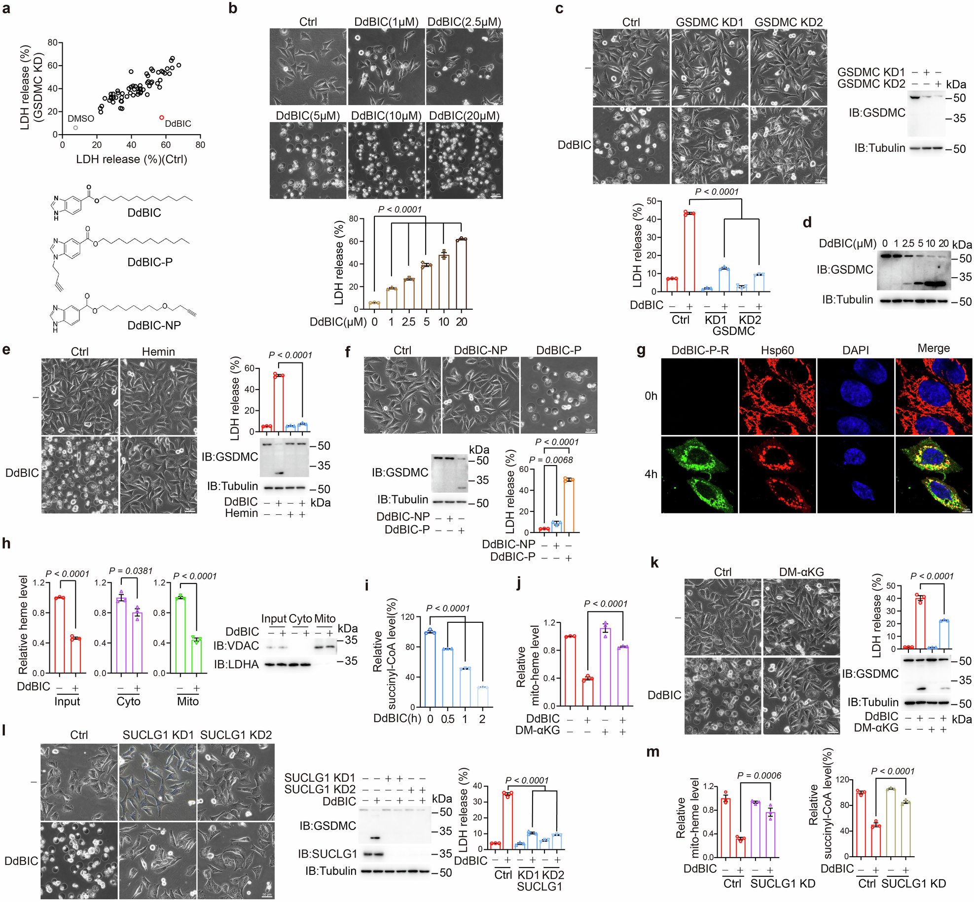
Fig. 1

DdBIC induces GSDMC-mediated pyroptosis by regulating heme levels. Melanoma A375 cells were treated with DdBIC (20 μM) for 1 h to measure the level of succinyl-CoA, for 4 h to measure the level of heme, and for 8 h to assess pyroptotic features, unless otherwise specified. a Top, GSDMC-knockdown cells were treated with different compounds (n = 63) for 8 h, and LDH levels were detected. Bottom, chemical structures of DdBIC, the DdBIC probe (DdBIC-P) and its corresponding negative probe DdBIC-NP. b Cells were treated with DdBIC at the indicated doses to detect pyroptotic morphology and LDH levels. c In GSDMC-knockdown cells, pyroptotic morphology and LDH levels were evaluated. d DdBIC induced GSDMC cleavage in a dose-dependent manner. e Cells were cotreated with hemin (5 μM) and DdBIC to detect pyroptosis. f Cells were incubated with DdBIC-P or DdBIC-NP (100 μM) for 8 h, and pyrotopsis was performed as indicated. g DdBIC-P modified by a click reaction with rhodamine-N3 (DdBIC-P-R) was incubated with cells for 4 h. Mitochondria and nuclei were stained with an anti-Hsp60 antibody and DAPI. h, i Cells were treated with DdBIC, and the levels of cytosolic and mitochondrial heme (h) or succinyl-CoA (i) were shown. The cytosolic and mitochondrial fractions were removed to exclude contamination (h, right). j, k Cells were cotreated with DM-αKG and DdBIC to measure the levels of heme in mitochondria (j) and pyroptosis (k). l, m SUCLG1 was knocked down first in cells, and pyroptosis (l) and the levels of mitochondrial heme and succinyl-CoA (m) were detected. Statistics: two-way ANOVA with Tukey’s test to c, e and j–m; one-way ANOVA with Tukey’s test to b, f and i; unpaired two-tailed Student’s t test to h. P values are shown