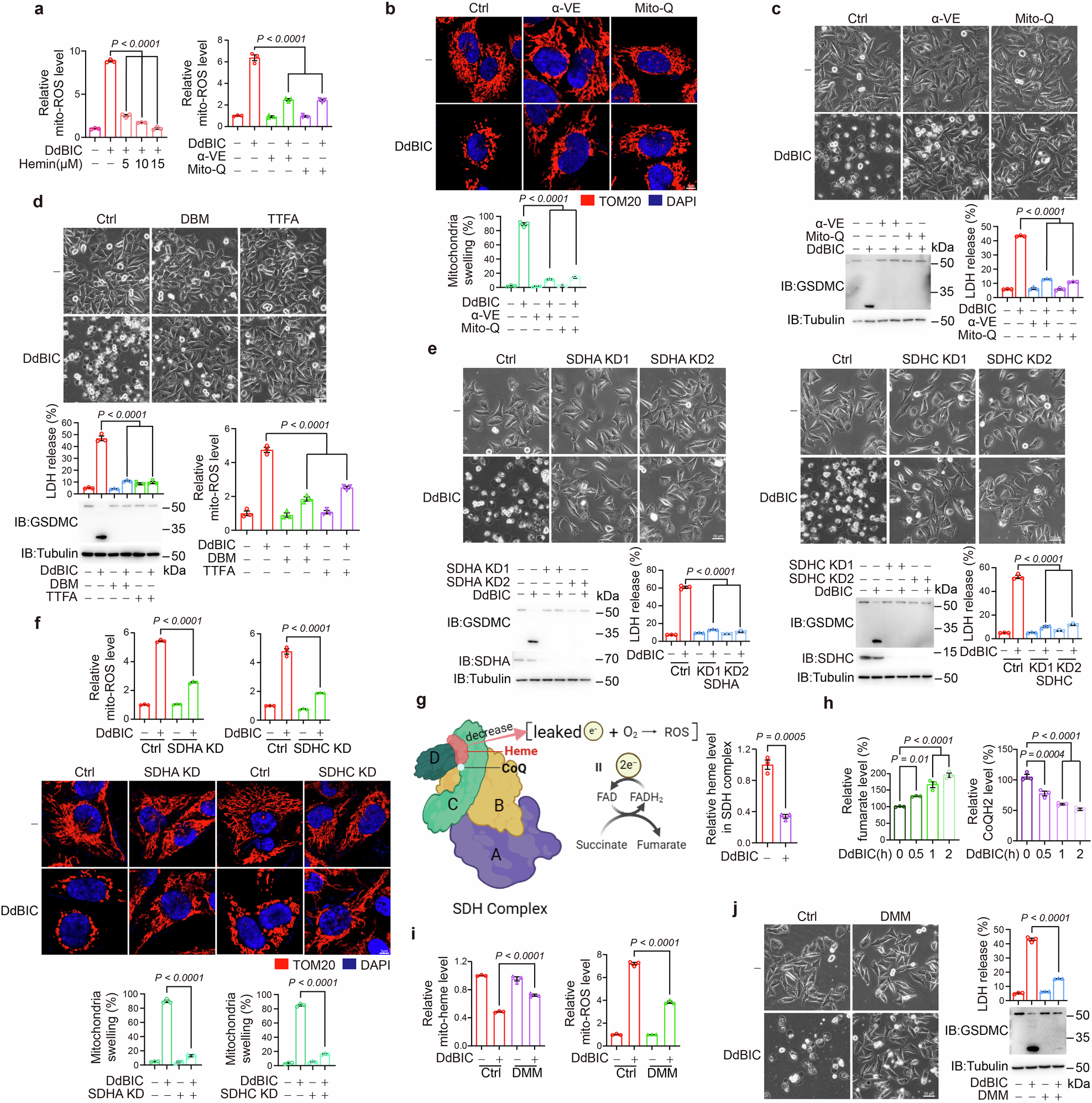
Fig. 2

Mito-ROS are elevated by DdBIC through the regulation of the SDH complex in the ETC. Melanoma A375 cells were treated with DdBIC (20 μM) for 4 h to measure the levels of heme and mito-ROS and to observe the morphology of the mitochondria, for 8 h to assess pyroptotic features, unless otherwise specified. a Cells were cotreated with hemin, α-VE (25 μM) or Mito-Q (0.5 μM) and DdBIC as indicated to assay the levels of mito-ROS. b, c Cells were cotreated with α-VE or Mito-Q and DdBIC to observe mitochondrial morphology (b) and detect pyroptosis (c). Mitochondria and nuclei were shown after TOM20 and DAPI staining (b). d Cells were cotreated with DBM (1 mM) or TTFA (100 μM) and DdBIC to detect pyroptotic features and mito-ROS levels. e, f SDHA and SDHC were separately knocked down to detect pyroptosis (e) and the level of mito-ROS; mitochondrial morphology was shown, and mitochondrial swelling was quantified (f). g Left, model of the relationships among SDH, heme and mito-ROS. Right, cells were treated with DdBIC, and the heme level in the SDH complex was measured. h Cells were treated with DdBIC for the indicated times, and the levels of fumarate and CoQH2 were measured. i, j Cells were cotreated with DMM (7 mM) and DdBIC to assay the levels of mitochondrial heme and mito-ROS (i) and pyroptosis (j). Statistics: two-way ANOVA with Tukey’s test to a–f, i and j; one-way ANOVA with Tukey’s test to h; unpaired two-tailed Student’s t test to g. P values are shown