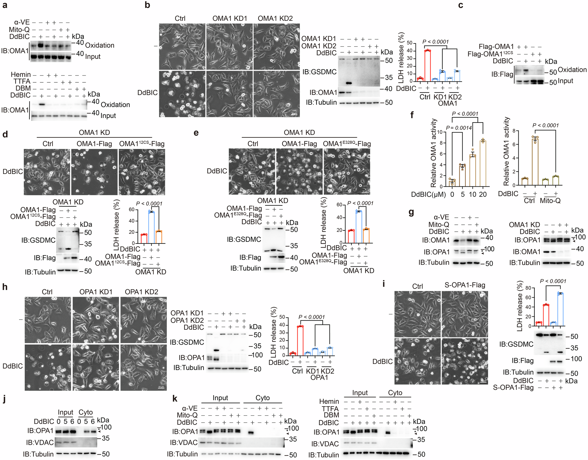
Fig. 3

OMA1 senses DdBIC-induced mitochondrial ROS signals to cleave OPA1. Melanoma A375 cells were treated with DdBIC (20 μM) for 4 h to detect OMA1 oxidation and OPA1 cleavage, for 8 h to assess pyroptotic features, unless otherwise specified. a Cells were cotreated with α-VE, Mito-Q, hemin, DBM or TTFA and DdBIC as indicated to detect the oxidation of OMA1. b OMA1 was knocked down in cells to detect pyroptosis in response to DdBIC stimulation. c, d The 12 cysteines in OMA1 were all mutated to generate a mutant OMA112CS. OMA1 oxidation was detected (c); after reintroducing either OMA1 or OMA112CS into OMA1-knockdown cells, pyroptosis was detected (d). e After reintroducing either OMA1 or OMA1E328Q (the active site of OMA1) into OMA1-knockdown cells, pyroptosis was detected. f DdBIC elevates mito-ROS-driven OMA1 activity. OMA1 activity was measured via a fluorogenic substrate assay in A375 cells treated with DdBIC alone or cotreated with Mito-Q and DdBIC. g Cells were cotreated with α-VE or Mito-Q and DdBIC (left) or with OMA1 knockdown (right) to detect OMA1 activity and OPA1 cleavage. h OPA1 was knocked down in cells to detect pyroptosis. i S-OPA1 was overexpressed in cells to detect pyroptosis in the presence of DdBIC. j, k Cells were treated with DdBIC for the indicated times (j) with or without cotreatment with α-VE, Mito-Q, hemin, DBM or TTFA as indicated (k), and the cytosolic fractions were prepared to measure the levels of S-OPA1. Statistics: two-way ANOVA with Tukey’s test to b, f, h and i; one-way ANOVA with Tukey’s test to d–f. P values are shown