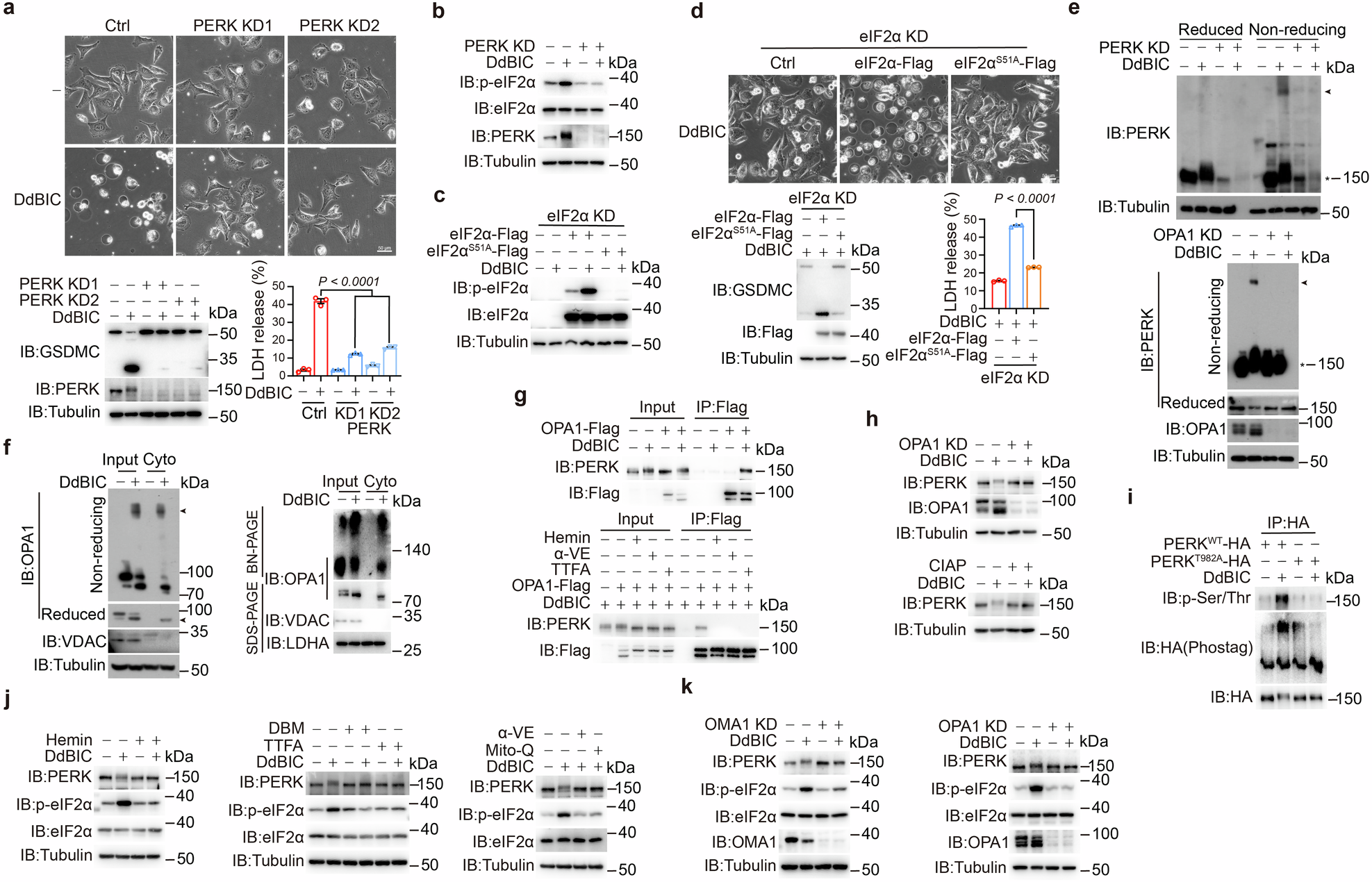
Fig. 4

DdBIC activates the PERK-mediated ISR pathway to induce pyroptosis. Melanoma A375 cells were treated with DdBIC (20 μM) for 5 h to detect the dimerization of PERK and phosphorylation of PERK and eIF2α for 8 h to assess pyroptotic features, unless otherwise specified. a PERK was knocked down in cells, after which pyroptosis was detected. b PERK was knocked down to detect the phosphorylation of eIF2α. c, d eIF2α and eIF2αS51A were reintroduced into eIF2α-knockdown cells to detect the phosphorylation of eIF2α (c) and pyroptosis (d). e PERK or OPA1 was knocked down first in cells, the dimerization of PERK was determined. f A cytosolic fraction was prepared to detect DdBIC-induced OPA1 dimers through nonreducing SDS-PAGE and BN-PAGE. g In OPA1-overexpressing cells, DdBIC-induced interactions between OPA1 and endogenous PERK were detected in the presence of hemin, α-VE or TTFA, as indicated. h In OPA1-knockdown cells, PERK phosphorylation (upshift band) was detected (top), which was abolished by incubation with CIAP (bottom). i Cells expressing PERKWT-HA or a phosphorylation-deficient PERKT982A-HA mutant were treated with DdBIC. PERK was immunoprecipitated (IP) via an anti-HA antibody, and phosphorylation levels were assessed via a Phos-tag assay and immunoblotting with an anti-panphospho-Ser/Thr antibody. j Cells were cotreated with hemin, DBM, TTFA, α-VE or Mito-Q and DdBIC as indicated to determine the phosphorylation levels of PERK and eIF2α. k In OMA1- or OPA1-knockdown cells, the phosphorylation levels of PERK and eIF2α were determined. Statistics: two-way ANOVA with Tukey’s test to a; one-way ANOVA with Tukey’s test to d. P values are shown