Fig. 4

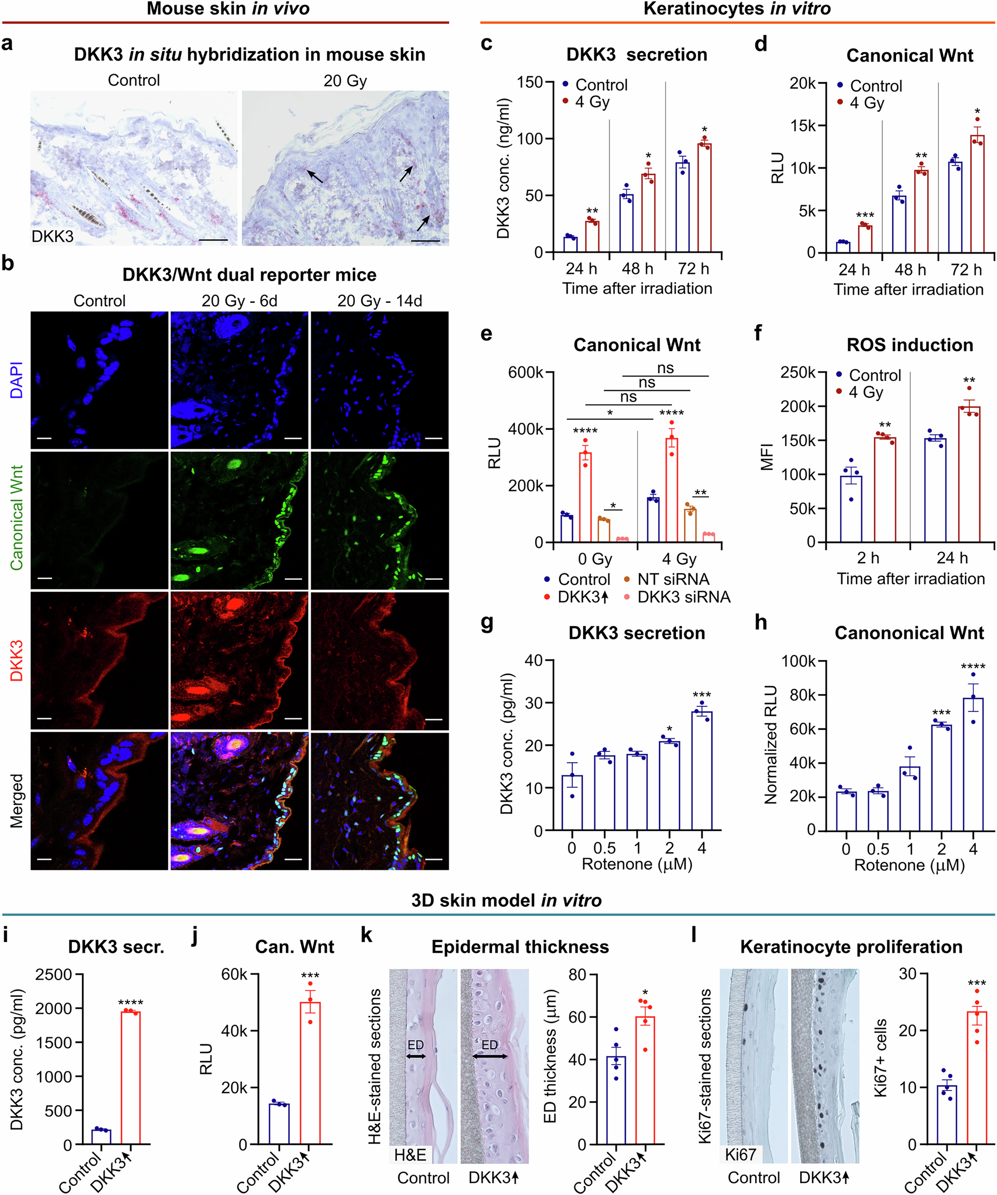
Radiation increases DKK3 expression and canonical Wnt activity in vivo and in vitro via ROS. a Representative in situ hybridization images of DKK3-positive cells in thoracic skin sections of irradiated (20 Gy) and nonirradiated (control) wild-type mice at 4 weeks post-irradiation (n = 5 skin sections/mouse from n = 5 mice/group). Scale bars: 25 μm. b Representative immunofluorescence images of thoracic skin sections from DKK3/canonical Wnt dual reporter mice at 0 days (control, n = 2), 6 days (n = 2), and 14 days (n = 2) postirradiation with 20 Gy. Canonical Wnt activity is represented by GFP (green), and DKK3 expression is represented by the m-Cherry signal (red). Nuclei are stained with DAPI (blue). Scale bars: 50 μm. N/TERT-1 keratinocytes with the Wnt reporter were irradiated in vitro with 4 Gy. c DKK3 levels (ELISA) and d canonical Wnt activity (Gaussia luciferase assay) in culture media at different time points postirradiation. RLU: relative light units. e Canonical Wnt activity in the culture media of Wnt-reporter keratinocytes transfected with DKK3 siRNA, nontargeting (NT) siRNA or mock-transfected controls at 24 h postirradiation with 4 Gy. f ROS levels (H2DCFDA assay) in Wnt-reporter keratinocytes at 2 and 24 h postirradiation with 4 Gy. MFI: mean fluorescence intensity. Wnt-reporter keratinocytes were treated with different concentrations of the chemical ROS inducer rotenone. g DKK3 levels (ELISA) and h canonical Wnt activity (Gaussia luciferase assay) in the media at 12 h after treatment. i–l 3D skin model of Dox-induced DKK3-overexpressing (DKK3 ↑ ) Wnt-reporter keratinocytes and unstimulated controls. I DKK3 levels (ELISA) and j canonical Wnt activity (Gaussia luciferase assay) in culture media at 72 h after Dox induction. k Representative image of H&E-stained 3D skin sections and quantification of epidermal (ED) thickness. l Representative image and quantification of Ki67-stained sections. The data are presented as the means ± SEMs. Statistical analysis was performed via Student’s t test (a-d, f, i-l), one-way ANOVA with Tukey’s multiple comparisons test (g, h) or two-way ANOVA with Tukey’s multiple comparisons test (e), *P < 0.05, **P < 0.01, ***P < 0.001 compared with the control or as indicated