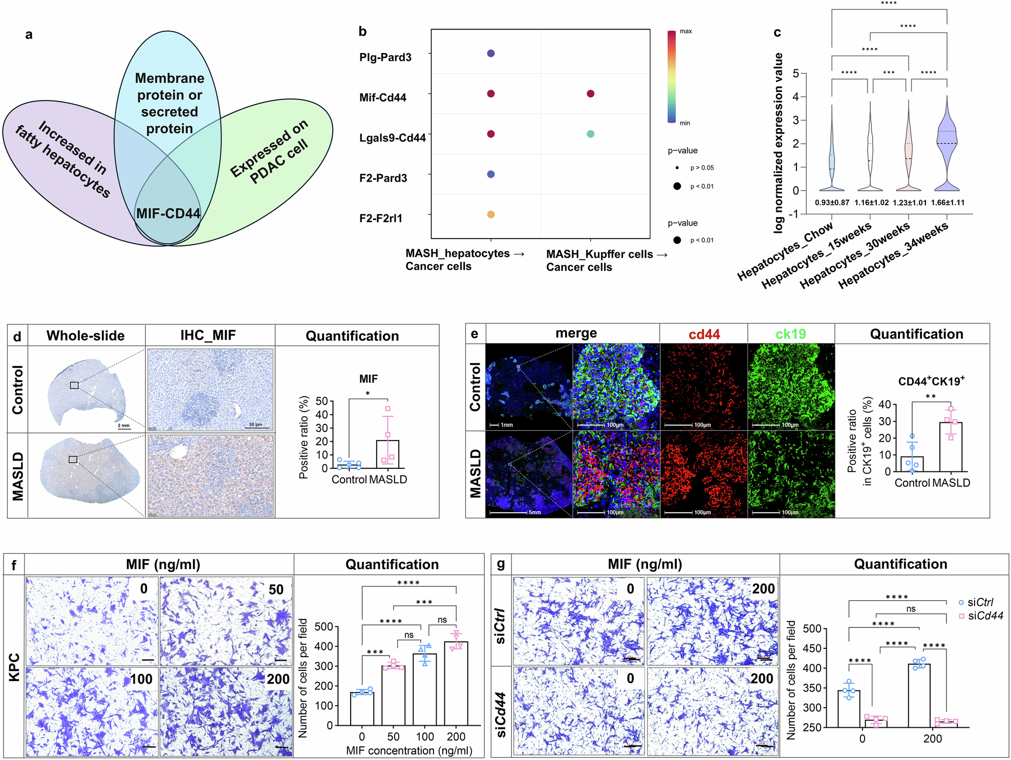
Fig. 3

Liver metastasis progression involves the MIF-CD44 axis triggered by MASLD. a Venn diagram showing screening of key molecules that mediate MASLD-induced metastasis using single cell RNA-seq database GSE166504 and GSE125588, with the criteria of membrane protein or secreted protein. b A total of five ligand-receptor combinations were within the screening criteria. The ligands were produced from hepatocytes or Kupffer cells during NASH and the receptors were from pancreatic cancer cells of KIC mice. c Quantification of Mif RNA expression in the hepatocytes with different duration of high fat feeding based on GSE166504. d Representative figures and quantification of IHC of MIF expression in the liver metastasis tissues with or without MASLD (n = 4–5/group). e The expressions of CD44 and CK19 were examined by mIHC, and the ratio of CD44+ cancer cells was quantified by Halo software using HighPlex FL v4.2.14 module (n = 4/group). f MIF protein with different concentrations (0, 50, 100, 200 ng/ml) was added in the lower chambers of 24-well transwell plates and 5 × 104 KPC cells were seeded in the upper chambers, along with 50 μg/mL (SDF-1) serving as a positive control. After 36 h of incubation, we performed staining of the invaded cells on the lower membrane surface with 0.1% crystal violet and counted their numbers. Data was collected from four independent replicate experiments. g KPC cells were transfected with siCtrl or siCd44 for 24 h. MIF at a concentration of 200 ng/ml was added in the lower chambers of 24-well transwell plates with 5 × 104 KPC cells in the upper chambers. After incubation for 36 h, the invaded cells crossing the membrane into lower chamber were stained with 0.1% crystal violet, and the number of migratory cells was counted. Scale bar was indicated in the individual figures. Data were collected from four independent replicate experiments. Representative pictures are shown. Data are shown as mean ± SD per group. Unpaired parametric Student’s t-test or one-way ANOVA was performed to identify differences between two groups or four groups, respectively. A p-value less than 0.05 was considered statistically significant. *p < 0.05, ** p < 0.01, *** p < 0.001, and **** p < 0.0001; “n.s.” indicates not significant