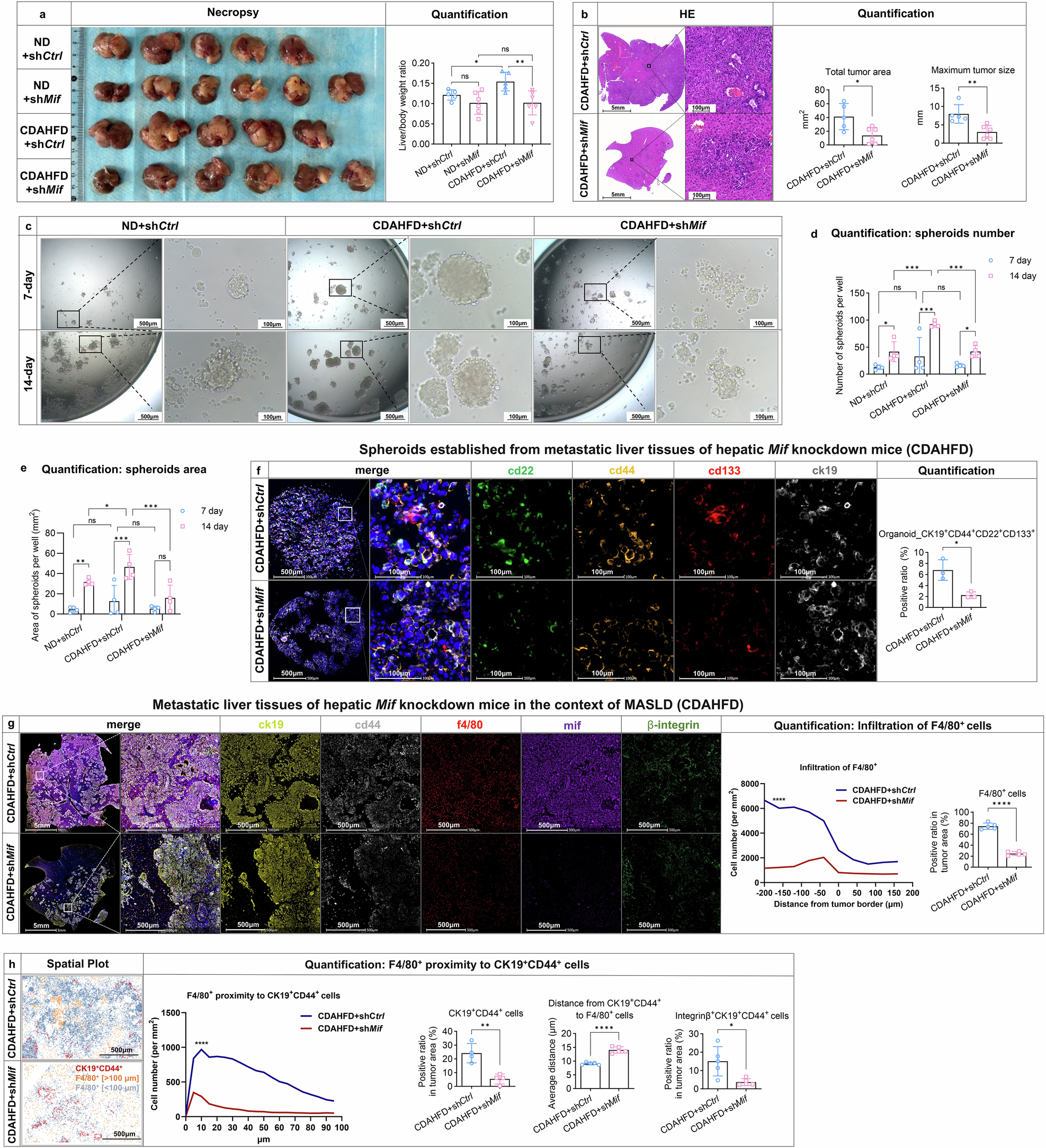
Fig. 4

Hepatic MIF knockdown attenuates MASLD-associated pancreatic cancer stemness and metastatic adhesion and alters TAM spatial dynamics via CD44-mediated mechanisms. AAV_shCtrl or AAV_shMif virus were injected through the tail vein of the mice for 4 weeks to achieve hepatic MIF knockdown, followed by an ND or CDAHFD for another 4 weeks. Four groups of mice were included: (1) ND+shCtrl; (2) ND+shMif; (3) CDAHFD+shCtrl; (4) CDAHFD+shMif. Mice were injected with KPC cells in the spleen and sacrificed on day 15 (n = 5–6). a Representative macroscopic appearance of the liver metastases and the liver to body weight ratio in four groups. b HE staining of liver metastases in the CDAFHD-fed groups with quantification of maximum tumor size and the number of metastatic foci. c Sphere formation assay was performed on metastatic tissues from ND+shCtrl, CDAHFD+shCtrl, and CDAHFD+shMif groups, respectively. 3000/well were seeded in 96-well ultra-low attachment plates in stem cell medium. 7 days later, the spheroids were resuspended and seeded again (n = 4). d, e Quantification of number and size of spheres 7 days after each seeding. f Sphere formation assay was performed on metastatic tissues from ND+shCtrl, CDAHFD+shCtrl, and CDAHFD+shMif group, respectively. 3000/well were seeded in 96-well ultra-low attachment plates in stem cell medium. 7 days later, the spheroids were resuspended and seeded again (n = 3). A 4-color mIHC staining including CD22, CD133, CD44 and CK19 was performed on spheroids collected after 14 days of cultivation in CDAHFD+shCtrl and CDAFHD+shMif groups, respectively. Representative images, including whole slide, merged channels and separate channels were shown. The total number of CD22+CD133+CD44+CK19+ cells in the spheroids were quantified by Halo software using HighPlex FL v4.2.14 module in the column chart. g A 6-color mIHC staining, including CK19, CD44, F4/80, MIF, integrinβ was performed on metastatic liver tissues from CDAHFD+shCtrl and CDAHFD+shMif groups, respectively. Representative images including whole slide, merged channels and separate channels were shown. Spatial plot of F4/80+ cells was performed on metastatic liver tissues from CDAHFD+shCtrl and CDAHFD+shMif groups, respectively. The total number of F4/80+ cells in the tumor area were quantified by Halo software using HighPlex FL v4.2.14 module in the column chart (n = 5). h Spatial plot between CD44+CK19+ cells and F4/80+ cells were performed on metastatic liver tissues from CDAHFD+shCtrl and CDAHFD+shMif groups, respectively. CD44+CK19+ cells were shown as red dots. F4/80+ cells located more than 100 μm away from CD44+CK19+ cells appear in blue, while those within a 100 μm distance are depicted in gray. Proximity analysis and nearest neighbor analysis were performed on CD44+CK19+ cells and F4/80+ cells (n = 5), and the total number of CD44+CK19+ cells and integrinβ+CD44+CK19+ cells in tumor areas were quantified by Halo software using HighPlex FL v4.2.14 module (n = 4–5). Data are shown as mean ± SD per group. Unpaired parametric Student’s t-test or one-way ANOVA was performed to identify differences between two groups or among different groups, respectively. For proximity analyses, two-way ANOVA followed by Šídák’s multiple comparison test was performed to identify differences between two groups at different distances. A p-value less than 0.05 was considered statistically significant. *p < 0.05, ** p < 0.01, *** p < 0.001, and **** p < 0.0001; “n.s.” indicates not significant