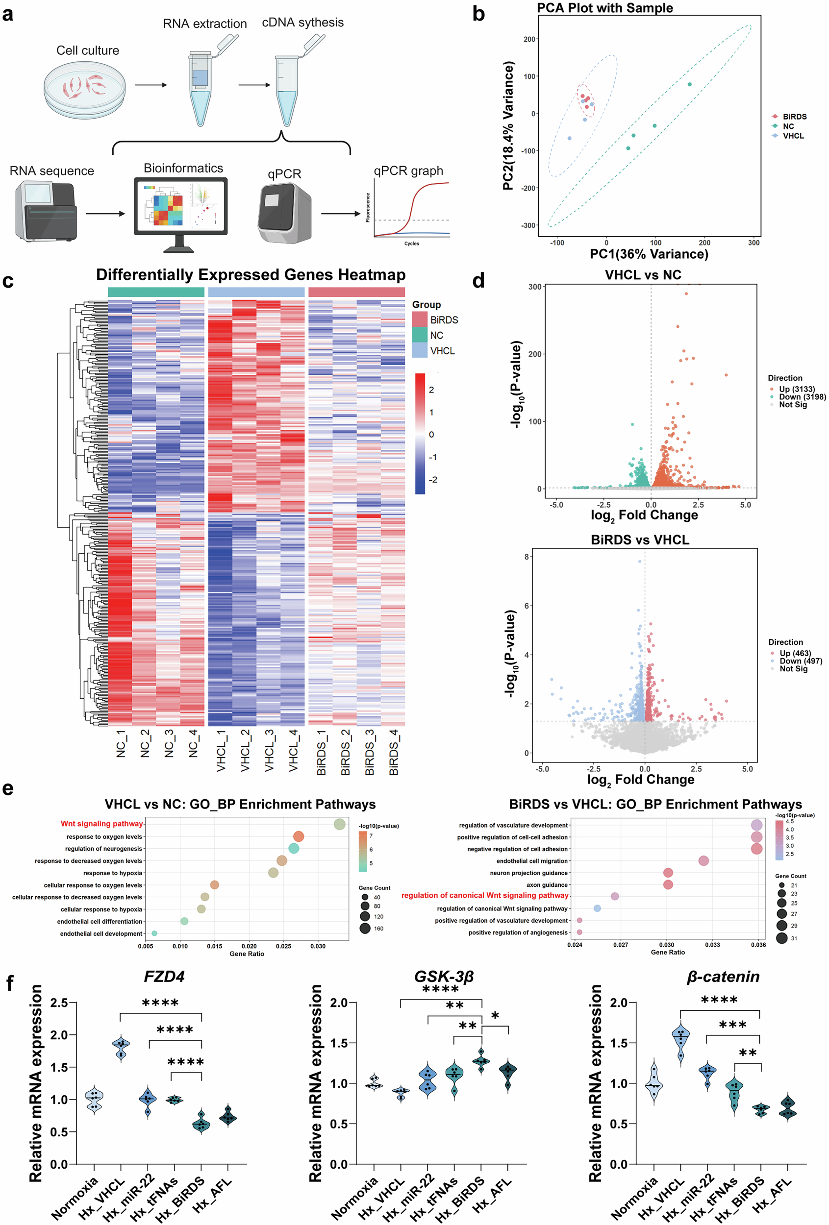
Fig. 9

Integrated multiomics of BiRDS-mediated neurovascular protection via Wnt pathway modulation. a Schematic for RNA-seq analysis of normoxic or hypoxic HUVECs with BiRDS versus controls. b PCA result plot of three sample groups. c Heatmap of differentially expressed genes in the three sample groups. d Upper: Volcano plot of genes differentially expressed between VHCL and NC. Bottom: Volcano plot of differentially expressed genes (DEGs) between BiRDS and VHCL. e Left: Pathway enrichment of DEGs between VHCL and NC. Right: Pathway enrichment of DEGs between VHCL and BiRDs. f The mRNA expression levels of FZD4, GSK3β, CTNNB1, and β-actin were measured relative to those of their respective controls. n = 6. Mean ± SD. *p < 0.05, **p < 0.01, ***p < 0.001, and ****p < 0.0001