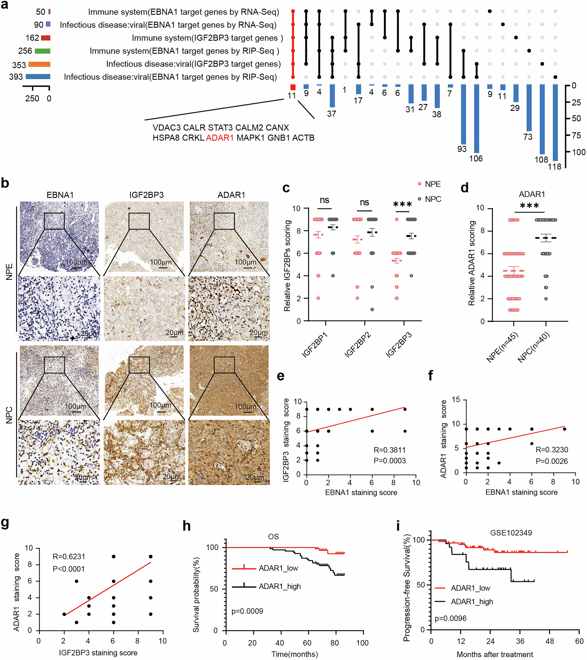
Fig. 3

EBNA1 and IGF2BP3 expression positively correlate with ADAR1 expression. a Venn analysis was conducted on the three KEGG enrichment results from Supplementary Fig. 2c–e, with a focus on the pathways “immune system” and “infectious disease: viral”, to identify the target gene ADAR1. b Representative images of IHC staining for EBNA1, IGF2BP3, and ADAR1 in NPE (n = 45) and NPC (n = 40) samples. Scale bar: 100 µm or 20 µm; magnification: 100× and 400×. c Statistical results of IHC staining for IGF2BP1, IGF2BP2, and IGF2BP3 in NPE (n = 45) and NPC (n = 40) samples. d Statistical results of IHC for ADAR1 in NPE(n = 45) and NPC(n = 40) samples. e‒g Pearson correlation analysis of pairwise relationships among EBNA1 expression, IGF2BP3 expression, and ADAR1 expression in 85 clinical samples (40 NPC samples and 45 NPE samples). h Kaplan‒Meier analysis of overall survival based on ADAR1 expression levels in 132 NPC patients. i Kaplan‒Meier progression-free survival (PFS) analysis of NPC patients with high (black line) or low (red line) ADAR1 expression levels in the GSE102349 dataset. The data were analyzed via two-tailed unpaired t-tests (c, d), Pearson R statistical tests (e–g), and log-rank tests (h, i). ***P < 0.001; ns not significant