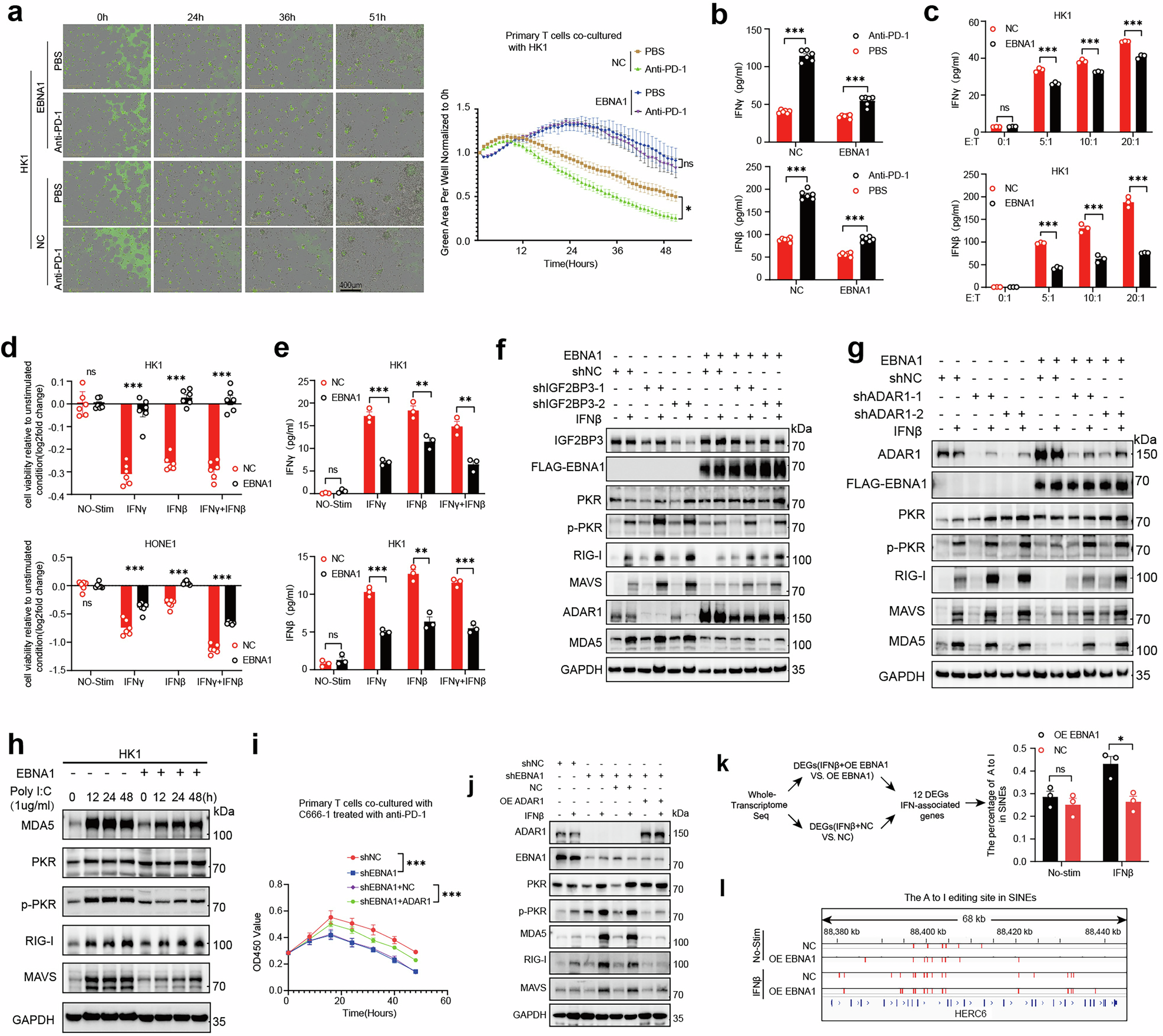
Fig. 5

The presence of EBNA1 reduces tumor responsiveness to immunotherapy. a Control cells (HK1-NC) and EBNA1-overexpressing cells (HK1-EBNA1) were cocultured with CD8+T cells, respectively. The immunotherapy effect on both groups of tumor cells was evaluated. b The secretion levels of IFNγ and IFNβ were measured in the cell supernatants shown in (a). c At effector-to-target (E:T) ratios of 0:1, 5:1, 10:1, and 20:1, EBNA1-overexpressing HK1 cells and control cells were cocultured with CD8+T lymphocytes. The secretion levels of IFNβ and IFNγ were measured. d After stimulation with IFNγ, IFNβ, or a combination of IFNγ + IFNβ, the growth and viability of OE EBNA1 HK1 cells and NC HK1 cells were assessed. e ELISA was used to measure the secretion levels of IFNβ and IFNγ in the culture supernatants of NPC cells (EBNA1 HK1 and NC HK1) under the following conditions: Unstimulated, IFNβ-stimulated, IFNγ-stimulated, and combined IFNβ + IFNγ-stimulated. f EBNA1-overexpressing or IGF2BP3 knockdown HK1 cells were stimulated with IFNβ, and western blotting was used to detect the protein expression levels of ADAR1 and downstream RNA sensor molecules. g EBNA1-overexpressing or ADAR1 knockdown HK1 cells were stimulated with IFNβ, and western blotting was used to detect changes in downstream RNA sensor molecules. h Poly I:C was used to treat EBNA1-overexpressing HK1 cells at different time points, and western blotting was performed to detect changes in the following proteins: MDA5, PKR, RIG-I, pPKR (phosphorylated PKR), and MAVS. i C666-1 cells with EBNA1 knockdown were reintroduced with ADAR1 and cocultured with CD8⁺ T cells (effector-to-target ratio = 20:1). The immunotherapy effects on four groups of tumor cells (shNC, shEBNA1, shEBNA1+NC, and shEBNA1 + ADAR1) were evaluated using the CCK8 assay. j In C666-1 cells, after EBNA1 knockdown followed by ADAR1 reintroduction, Western blot analysis was performed to examine the changes in the expression of RNA sensors (MDA5, MAVS, pPKR, and RIG-I) after interferon stimulation. k Differentially expressed genes in EBNA1-overexpressing cells after IFNβ stimulation and differentially expressed genes in control tumor cells after IFNβ stimulation were subjected to Venn analysis, yielding 96 interferon-related genes. Among these genes, 12 interferon-related genes (UBE2L6, SP100, IFIH1, EIF2AK2, LGALS9, CMPK2, IDO1, DHX58, HERC6, HSH2D, IFIT3, and OAS3) of interest were selected for A-to-I analysis (n = 3 for each condition). l In whole-transcriptome sequencing, A-to-I editing changes were detected in the SINE region of HK1 cells under conditions with or without IFN stimulation and with or without EBNA1 expression. These changes were then mapped to specific transcript locations (red lines). a–e, i The results are shown as the means ± s.e.m.s. Two-tailed unpaired t-test. *P < 0.05; **P < 0.01; ***P < 0. 00; ns, not significant. The results are representative of three independent experiments