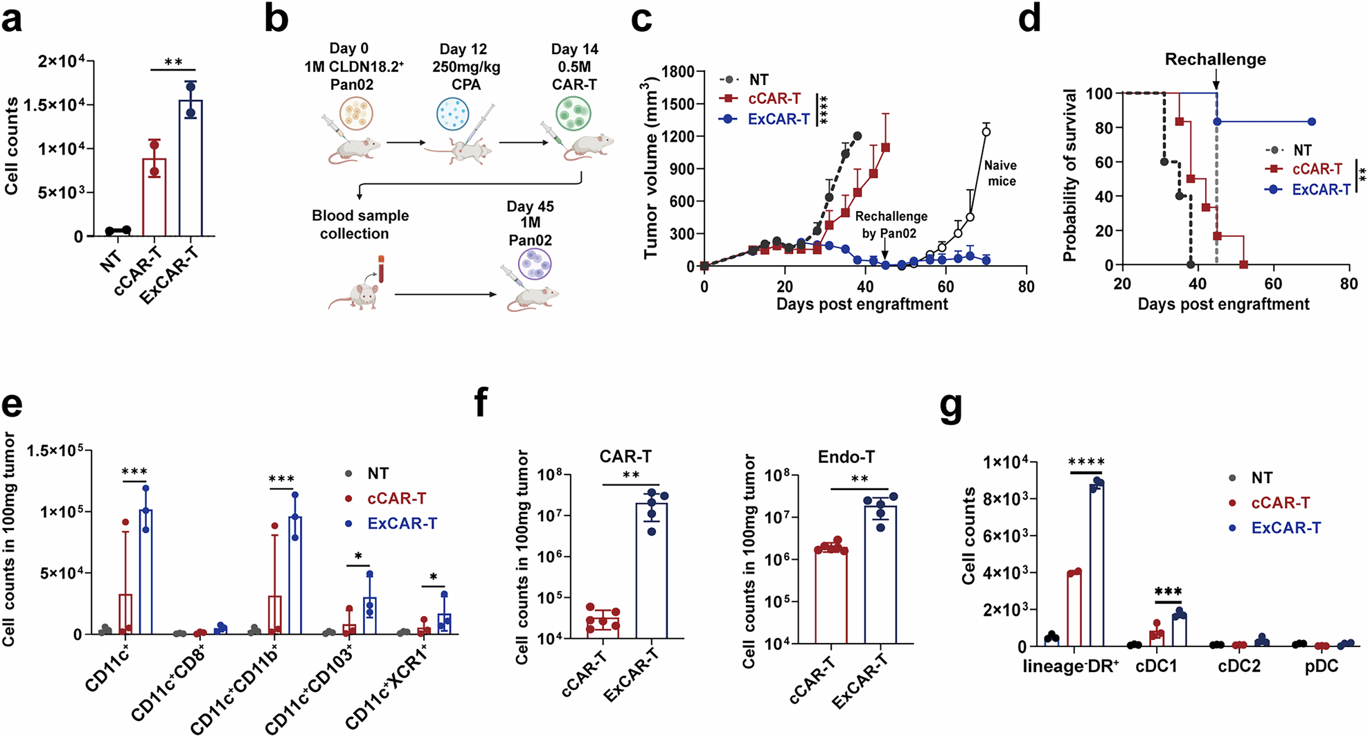
Fig. 2

IL-7/XCL1-overexpressing CAR-T cells induce systemic immune activation by recruiting cDC1s into tumors. a Chemotaxis of murine responder DCs measured by Transwell assay (8 µm, Corning). Murine CAR-T cell supernatant was added to the lower chambers, and the responder cells (Mutu DC 1940) were incubated in the upper chambers for 18 h. The quantity of cells that transmigrated from the upper chamber to the lower chamber was quantified by flow cytometry (n = 2). b Schematic chart of the Pan02CLDN18.2 mouse model. c Tumor volume in the different treatment groups. C57BL/6 mice were inoculated with Pan02CLDN18.2 cells and subsequently treated with either anti-hCLDN18.2 cCAR-T cells or ExCAR-T cells. On day 33 after ExCAR-T cell treatment, both the PBS control group and the ExCAR-T treated group were inoculated subcutaneously with Pan02 cells lacking CLDN18.2 expression (n = 6). d Kaplan‒Meier survival curves for each treatment group; statistical analysis was performed via the log-rank test (n = 6). e Tumor-infiltrating DC subsets and T cells were detected via flow cytometry on day 28 (n = 3). f CAR-T and endogenous T (Endo-T) cell numbers in the peripheral blood were detected by flow cytometry on day 49 after CAR-T cell treatment (n = 6). g Chemotaxis of human responder DCs measured by Transwell assay. Human CAR-T cell supernatant was added to the lower chambers, and the responder cells (Pan DC cells sorted with a Miltenyi Pan DC kit) were incubated in the upper chambers for 18 h (n = 3). The quantity of cells that transmigrated from the upper chamber to the lower chamber was quantified by flow cytometry. P values from a and e–g were determined via two-sided unpaired t tests. P values from c were determined via two-way ANOVA. The data are presented as the mean ± SEM. ****P < 0.0001; ***P < 0.0005; **P < 0.001; *P < 0.05