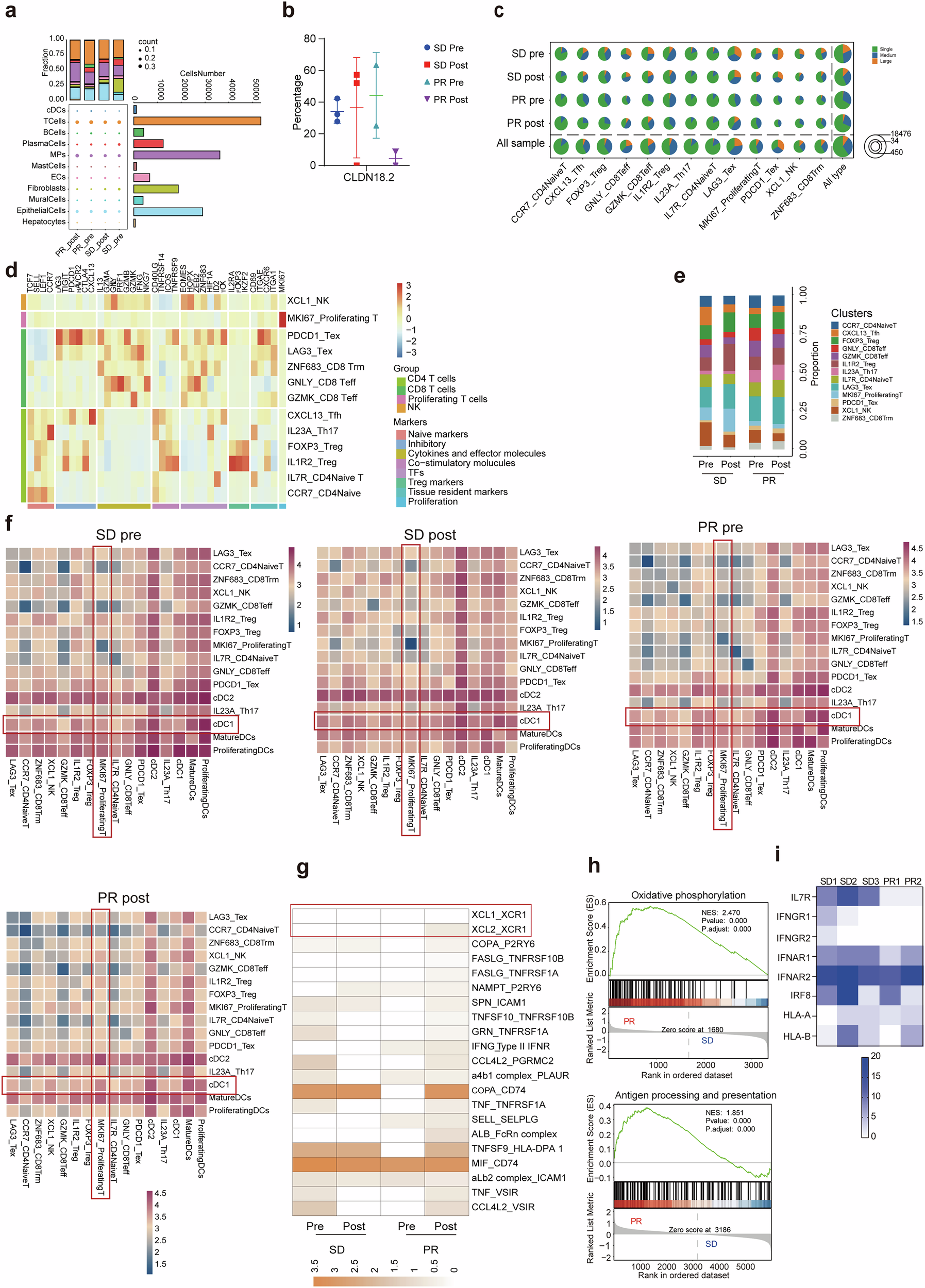
Fig. 5

scRNA-seq analysis of tumor tissues from patients with gastric cancer treated with RD07. a Cell lineage compositions of tumor samples from patients with SD and PR before and after RD07 treatment. The size of each circle represents the proportion of specific cell lineages/types. b Percentage of CLDN18.2 in patient samples before and after RD07 therapy. c Pie chart illustrating the percentage of TCR clonotypes across different cell subtypes. d Heatmap displaying the average expression of selected genes associated with T-cell function in each cell cluster. e Bar plot of 13 immune cell clusters in patients before and after treatment. f Heatmap illustrating the logarithmic changes in interacting receptor‒ligand pairs between different cell types in patients before and after RD07 therapy. The darker the color is, the stronger the interaction between the interaction pairs. g Heatmap illustrating important interaction pairs between Ki67+ proliferating T cells and cDC1s in PR patients. h GSEA revealed pathways related to oxidative phosphorylation in Ki67+ T cells and antigen processing and presentation in cDC1s in PR patients. i Heatmap showing SNP mutation counts in IL-7R-, HLA- and IFN-related genes in SD and PR patients. Statistical analysis was performed via unpaired two-tailed Wilcoxon–Mann–Whitney U tests