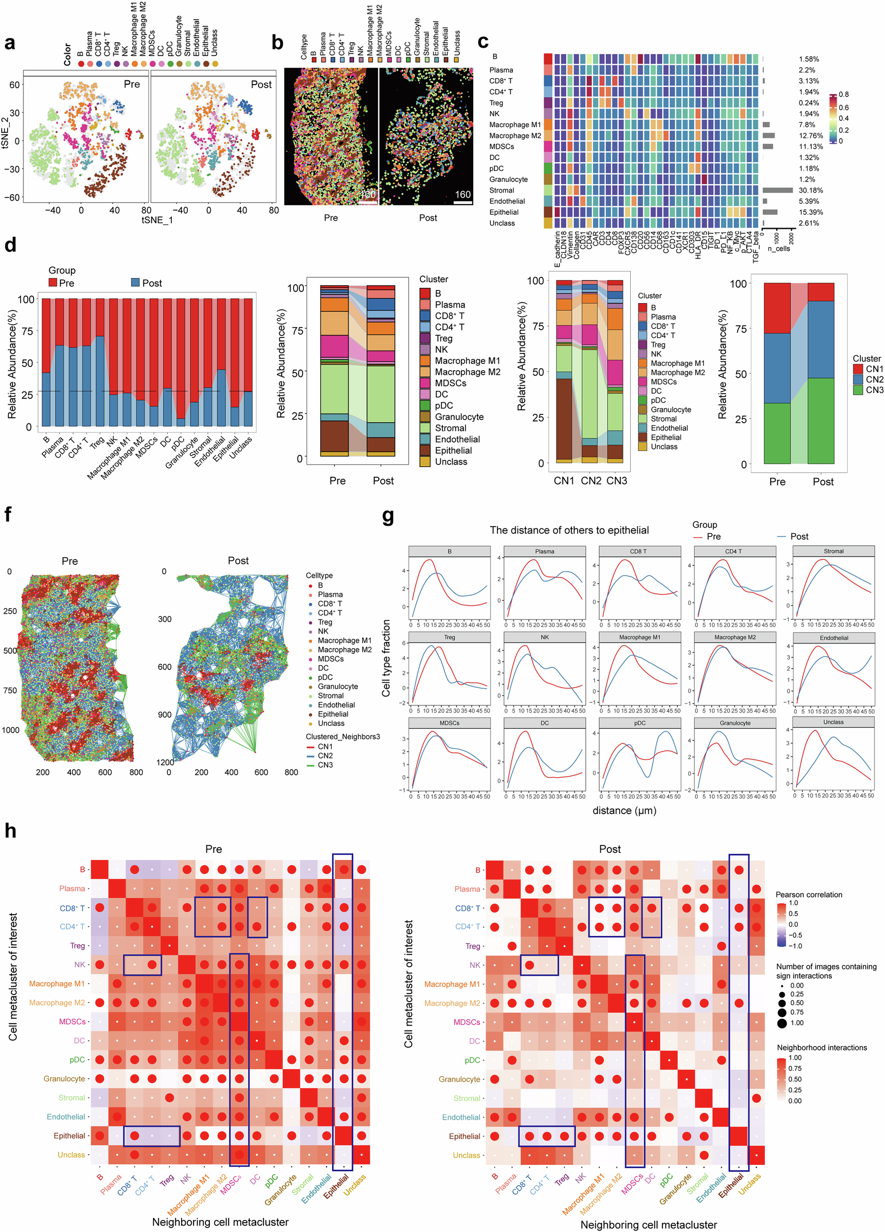
Fig. 6

Imaging mass cytometry analysis of the spatial landscapes of human gastric cancer tissues before and after RD07 treatment. a t-SNE visualization of cell types, illustrating the distribution of single cells in slices. b Cell type visualized with pseudocolor in pre- and posttreatment sample slices. c Heatmaps were generated to visualize the expression profiles of specific markers across individual cell types, and the proportional distribution of each cell type population. d Abundances of different cell types in pre- and posttreatment samples. e Proportions of cell types within three clusters (tumor (CN1), stromal (CN2), and immune (CN3)) and their neighboring clusters across the two samples. f Mapping of the immune microenvironment network, including a color code for 16 cell types and the colored line indicating three clusters. g To assess the spatial association of various cell types with epithelial cells, we calculated a proximity-based fraction for each cell type. This metric represents the number of cells of that type found within a 1 µm radius of epithelial cells, divided by the overall number of that cell type present in the entire slice. h Pearson correlation analysis of the cell interactions before and after treatment