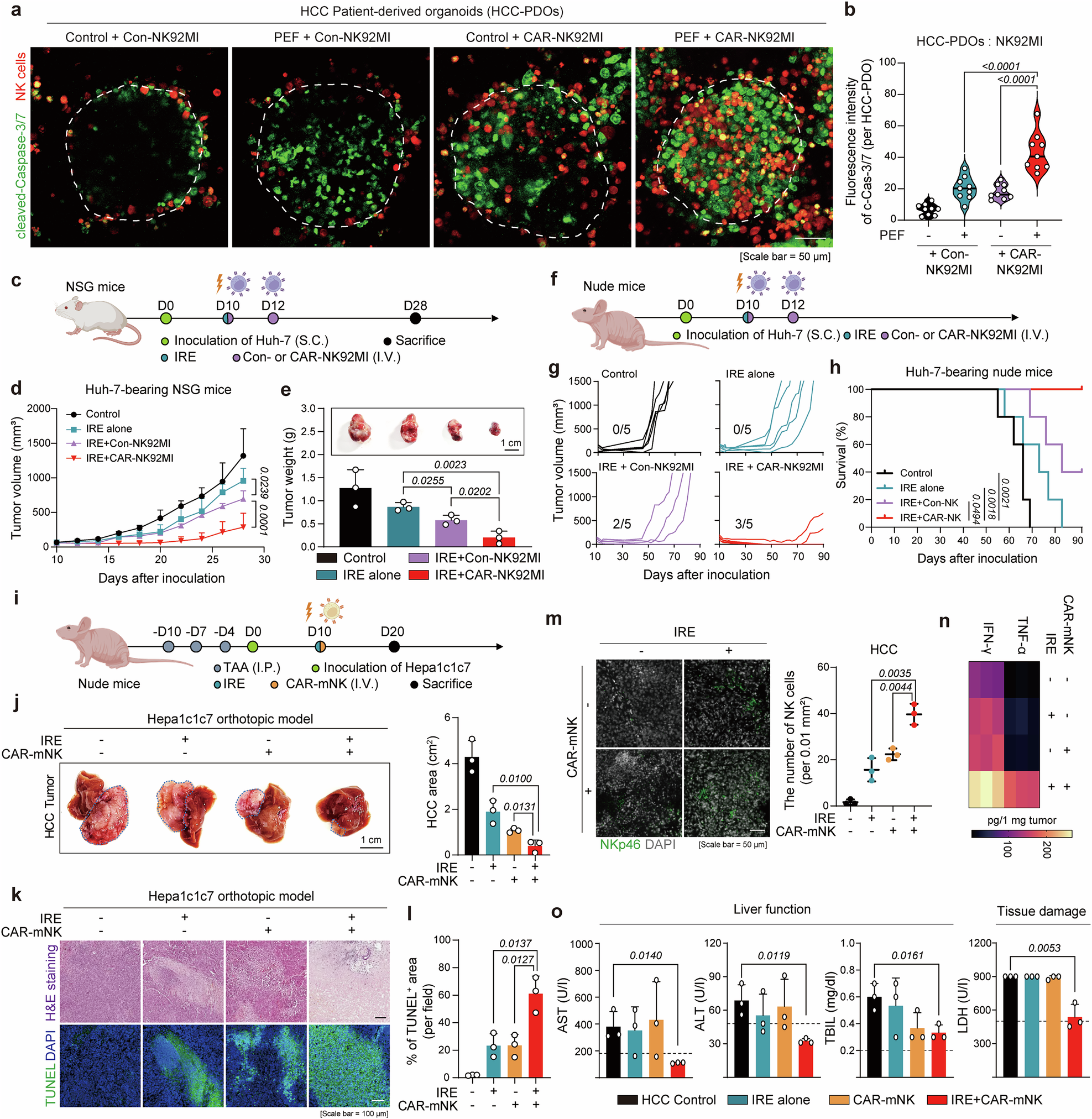
Fig. 5

Enhanced tumor suppression with IRE with anti-GPC3 CAR-NK combination therapy. a Representative image of Caspase-3/7 activation and b quantified data of PEF-exposed HCC-PDOs cocultured with CAR- or CAR-NK92MI cells for 4 h. Con- or CAR-NK92MI cells were stained with Far-red. Scale bar = 50 μm. The fluorescence of cleaved caspase-3/7 was measured by ImageJ. c Experimental timeline. 5 × 106 Huh-7 cells were subcutaneously inoculated into an NSG mouse. After 10 days, IRE was administered directly to the tumor, followed by intravenous injection of Con- or CAR-NK92MI cells on days 10 and 12 (1 × 107 cells/mouse; n = 3). d Average tumor growth curves for mice bearing Huh-7 tumors treated with IRE alone, IRE with Con-NK92MI, or IRE with CAR-NK92MI. e Representative tumor images and weights from each group at 28 days. Scale bar = 1 cm. f Experimental scheme of combination therapy of IRE with CAR-NK92MI to Huh-7 xenograft in nude mice (n = 5 per group). g Individual tumor volume and h survival curves for each group. i Experimental timeline. Hepa1c1c7 cells were orthotopically injected into the livers of nude mice (4 × 105 cells/mouse). After 10 days, IRE was administered directly to the tumor region of the liver, followed by intravenous injection of CAR-mNK (2 × 106/mouse; n = 3). j Representative HCC tumor images and the tumor area from each group. Scale bar = 1 cm. Blue dotted lines indicate HCC tumor regions. k H&E and TUNEL analysis in sections of HCC tumors. Scale bar = 100 μm. l Percentage of TUNEL+ area in sections of HCC tumors from each group (n = 3 biologically independent samples per group). Data represent the mean ± S.D. m (Left) Immunofluorescence images and (right) quantified data of NKp46+ cells in sections of HCC tumors from each group. n Expression levels of local IFN-γ and TNF-α in HCC tumors from each group. o Serum biochemical analysis of each mouse group. Dotted lines represent average marker values for normal mice (n = 3). Data are presented as the mean ± S.D. Statistical analyses were calculated using two-tailed Student’s t test (b, e, j, l, m, and o), two-way ANOVA (d), and log-rank test (h). Panels c, f, and i were created with BioRender.com