Fig. 1

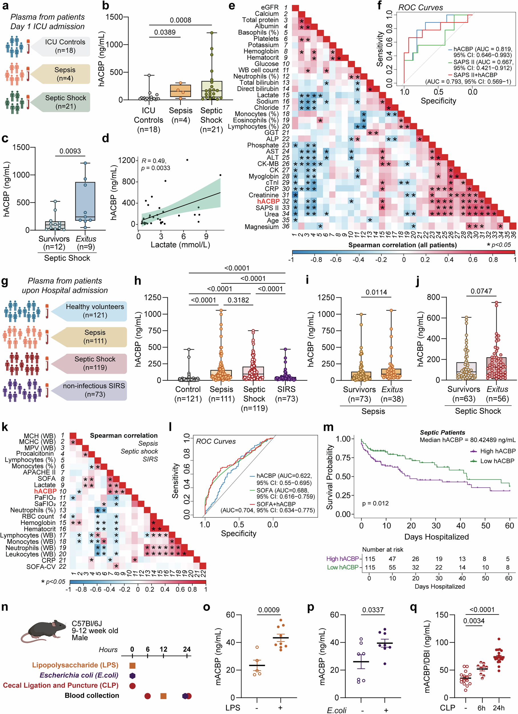
ACBP/DBI levels are elevated in human sepsis. a Plasma from patients with sepsis or septic shock was collected on day 1 of intensive care unit (ICU) admission. Individuals recovering from surgery in the ICU were used as controls. b Plasma human ACBP (hACBP) levels were measured by ELISA: ICU Controls (n = 18), Sepsis patients (n = 4), and septic shock patients (n = 21). c hACBP levels in plasma from survivors of septic shock (n = 12) and non-survivors (Exitus) (n = 9). d Plasma hACBP levels positively correlate with lactate, a prognostic marker in sepsis. e Hierarchically clustered correlation matrix highlighting different clinical parameters positively correlating with hACBP across all patients. f Receiver-operating characteristic (ROC) curves describing the predictive performance of plasma hACBP, SAPS II, and their combination in identifying which septic patients (n = 25) died following diagnosis. g Plasma from patients was collected upon hospital admission: Controls (healthy volunteers, n = 121), and patients with Sepsis (n = 111), Septic shock (n = 119), or non-infectious systemic inflammatory response syndrome (SIRS, n = 73). h Plasma hACBP levels were measured by ELISA. i hACBP levels in plasma from survivors (n = 73) and non-survivors (n = 38) with sepsis; or j from survivors (n = 63) and non-survivors (n = 56) with septic shock. k Hierarchically clustered correlation matrix showing different clinical parameters positively correlating with hACBP within patients with sepsis, septic shock, or SIRS. l Receiver operating characteristic (ROC) curves showing the predictive performance of plasma hACBP, SOFA score, and their combination in identifying mortality in septic patients from a second cohort (n = 230). m Kaplan–Meier survival curves stratified by median hACBP levels (cut-off: 80.42 ng/mL) in all septic patients (n = 230) showing worse prognosis in the “High hACBP” group (p = 0.012). n C57Bl/6J mice (9–12 weeks old) were injected with lipopolysaccharide (LPS, 20 mg/kg B.W. i.p.) or Escherichia coli (2.5 × 10⁶ CFU/mouse i.p.) and subjected to the cecal ligation and puncture (CLP) procedure (n = 5–20 mice per group). Murine ACBP (mACBP) was measured in plasma from o LPS-treated mice, p E. coli-injected mice, and q CLP-subjected mice at the indicated time points. Data in (b, c, h, i, j) are presented as box-and-whisker plots showing the median, interquartile range, and whiskers extending from minimum to maximum values. Individual data points are overlaid. Comparisons between groups were performed using Kruskal–Wallis or Wilcoxon signed-rank tests for plasma hACBP levels. Spearman correlation coefficients and p values were used for heatmaps and individual correlations. AUC confidence intervals in ROC curves were calculated using DeLong’s method. Kaplan–Meier survival analyses were stratified by median hACBP values, and significance assessed by the log-rank test. For in vivo mouse experiments, data are displayed as means ± SEM, and two-tailed unpaired Student’s t-tests were used. SIRS systemic inflammatory response syndrome, eGFR estimated glomerular filtration rate, WB whole blood, GGT γ-glutamyltransferase, ALP alkaline phosphatase, AST aspartate transaminase, ALT alanine transaminase, CK-MB creatine kinase-MB, CK creatine kinase, cTnI cardiac troponin I, CRP C-reactive protein, SAPS II Simplified Acute Physiology Score II, MCH mean corpuscular hemoglobin, MCHC mean corpuscular hemoglobin concentration, MPV mean platelet volume, RBC red blood cells, APACHE II Acute Physiology and Chronic Health Evaluation II, SOFA Sequential Organ Failure Assessment, SOFA-CV SOFA cardiovascular subscore