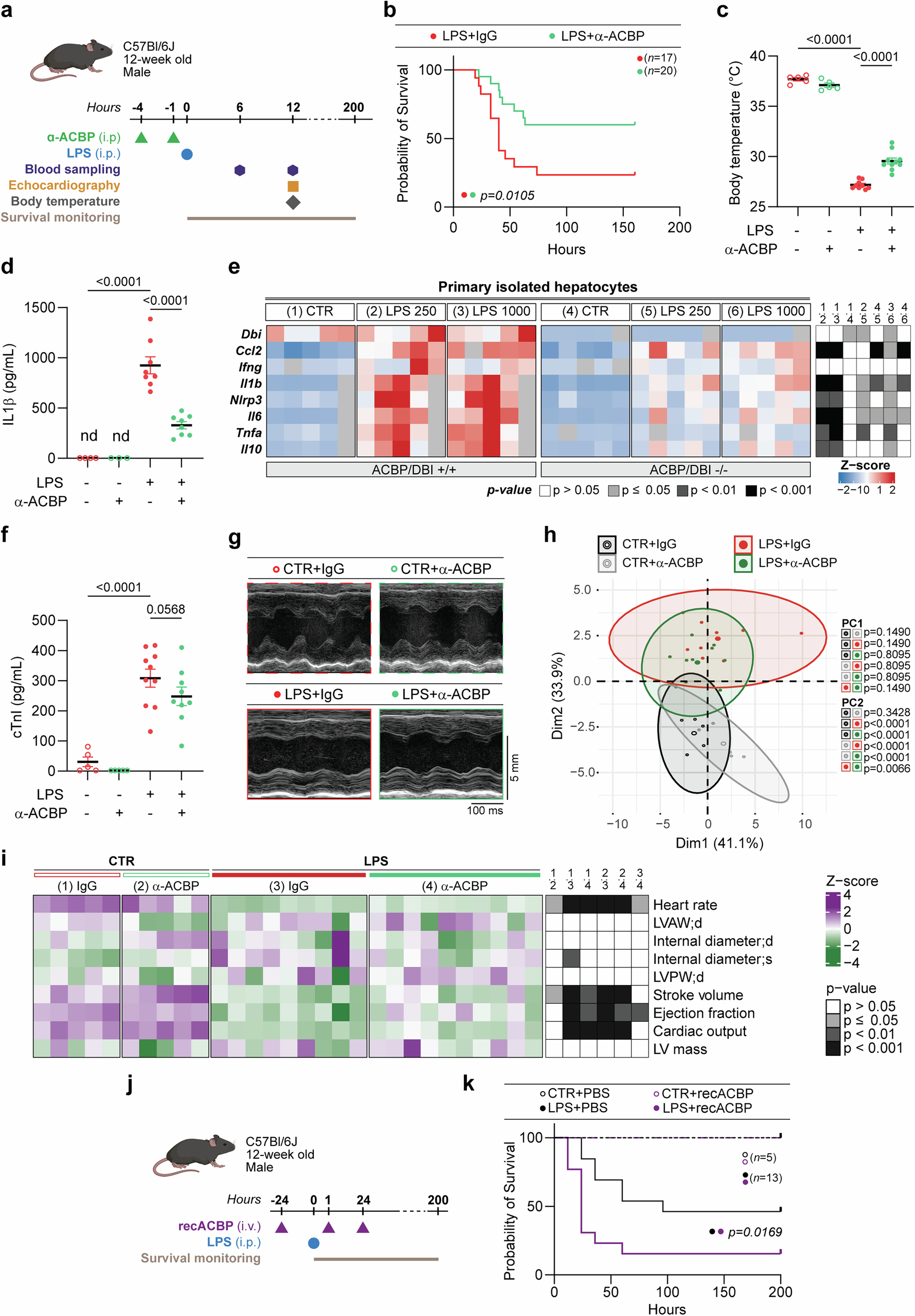
Fig. 2

ACBP/DBI neutralization improves survival and mitigates cardiovascular dysfunction in a model of LPS-induced endotoxemia. a Twelve-week-old C57BL/6J mice were treated with either a monoclonal antibody against ACBP/DBI (α-ACBP) or an IgG2a isotype control (2.5 mg/kg body weight, i.p.), administered twice prior to LPS challenge. b Survival was monitored following LPS challenge (10 mg/kg body weight, i.p.) in mice (n = 17–20 per group). Statistical significance was assessed using the log-rank test. c Body temperature was measured 12 h post-LPS injection. d Plasma levels of interleukin-1β (IL-1β) were quantified 6 h post-LPS injection. e Primary hepatocytes isolated from inducible whole-body Acbp/Dbi knockout (Acbp/Dbi−/−) and control mice were treated in vitro with LPS (250 or 1000 ng/mL), and inflammatory gene expression was assessed by RT-qPCR at 6 h post-LPS. f Plasma cardiac troponin I (cTnI) levels were measured 12 h post-LPS (20 mg/kg body weight) in mice treated with or without α-ACBP. g Representative M-mode echocardiographic tracings of the left ventricle (LV) were obtained. h Principal component analysis (PCA) of echocardiographic parameters. i Heatmap of individual echocardiographic measurements. j Twelve-week-old C57BL/6J mice were treated with either the recombinant protein ACBP/DBI (recACBP, 8 mg/kg body weight, i.v.) or PBS (i.v.), administered once prior to LPS challenge, and twice post-LPS. k Survival was monitored following LPS challenge (10 mg/kg body weight, i.p.) in mice (n = 5–13 per group). Statistical significance was assessed using the log-rank test. All results are presented as mean ± SEM (n = 5–10 mice per group). Group comparisons were performed using one-way ANOVA followed by pairwise comparisons. For heatmap comparisons, p values were adjusted using false discovery rate (FDR) correction. Multivariate ANOVA followed by pairwise t-tests with FDR correction was used for group comparisons in PCA (PC1–PC2). LVAW;d LV anterior wall thickness in diastole, Internal diameter;d LV internal diameter in diastole, Internal diameter;s LV internal diameter in systole, LVPW;d LV posterior wall thickness in diastole, LV Mass estimated LV muscle mass