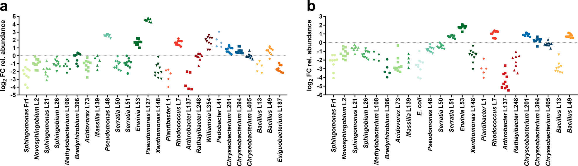
Fig. 3

Retention of bacteria on plant surfaces. Initial retention of each individual strain on plant surfaces after inoculation and washing compared to the original suspension (depicted here as log2-transformed fold change in relative species abundance). Each symbol depicts one of 10 replicate plants. Suspensions of either 215 leaf isolates (a) or 24 leaf isolates as well as E. coli (b) were used as inocula for plant retention assays. Shown are the 26 (a) or 23 (b) strains that were present in all inoculum samples and that were probed for hydrophobic adhesion in single-cell force spectroscopy experiments