Fig. 5

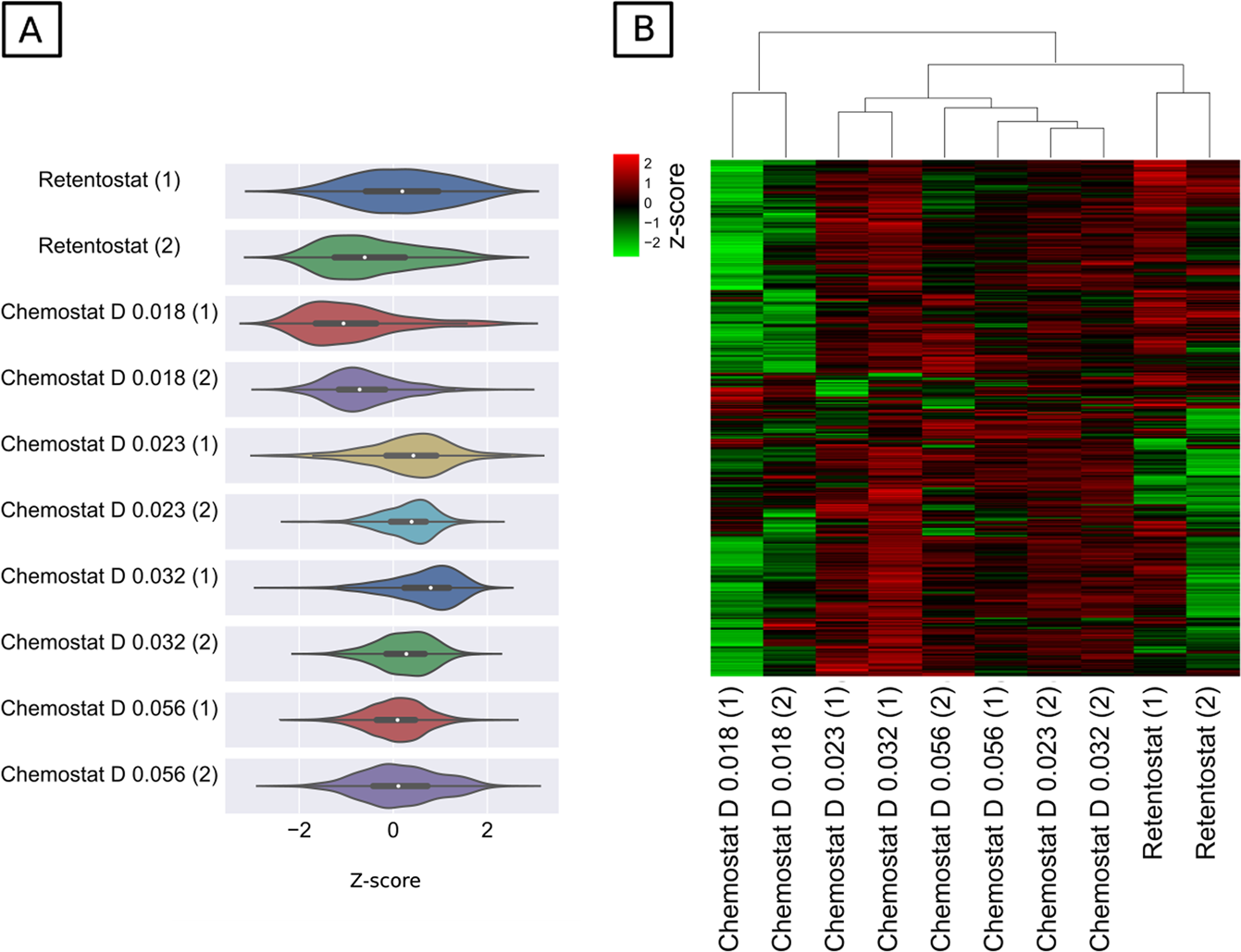
Physiological changes associated with different energy settings under mass transfer limitation in chemostats and retentostats. a The probability distribution of z-score-normalized abundances of 1594 proteins at different dilution rates in chemostat and retentostat shown as violin plots. Violin shape: kernel density curves; white node in center: median; black box inside the violin: box-and-whisker plot. b Heat map representing the clustering of 671 significantly abundant proteins at dilution rates 0.018, 0.023, 0.032, 0.056 h−1 and in retentostat cultivation. Protein abundance is displayed in the heat map as z-scores (i.e., calculated based on how many SD units a protein’s abundance is away from the mean abundance derived from all conditions) in the range between 2 (of significantly higher abundance, red) and −2 (of significantly lower abundance, green). D: dilution rates, SD: standard deviation. Each chemostat and retentostat cultivation was performed in replicates as indicated by dilution rates in the brackets below the heat map