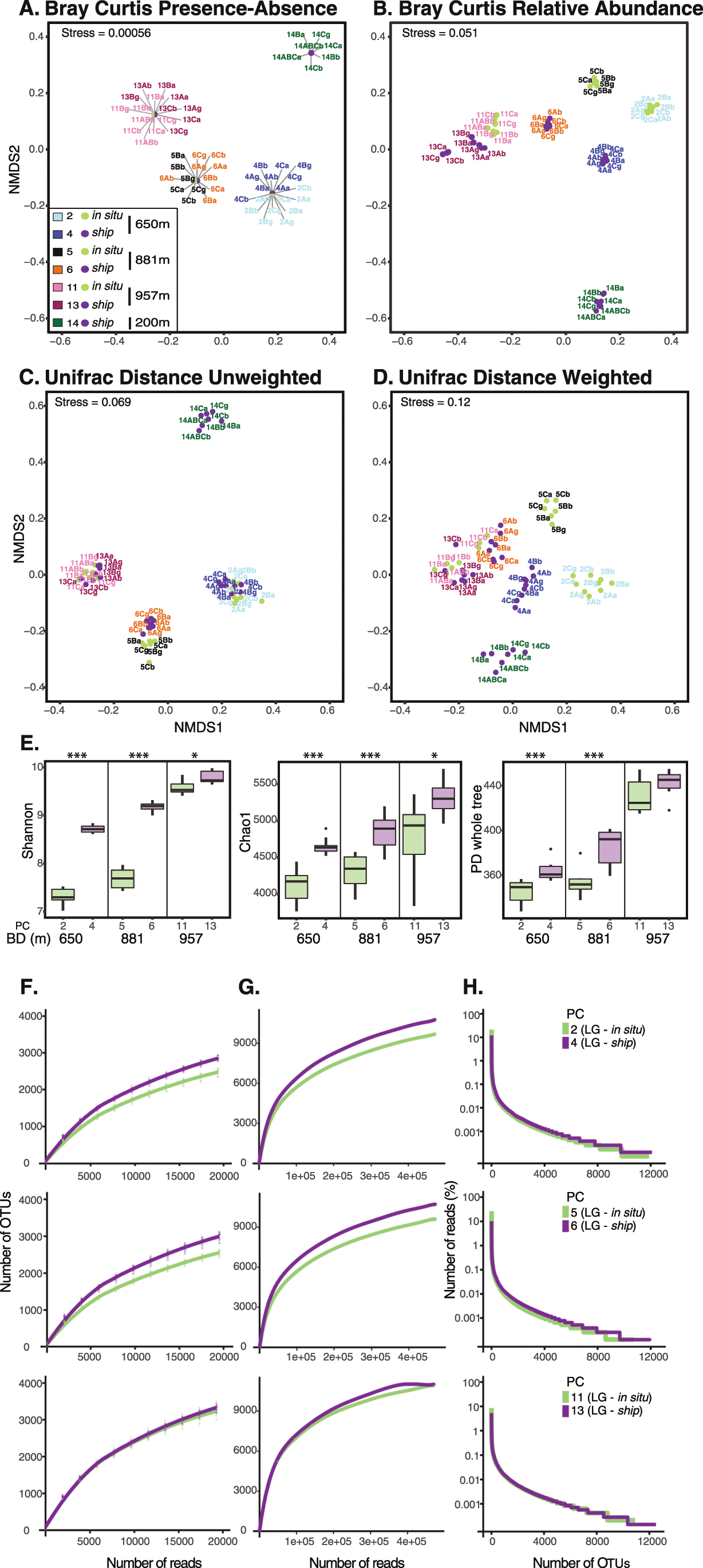
Fig. 2: Descriptive characteristics of the diversity profiles recovered from amplicon sequencing with and without in situ RNA preservation.

a–d Non-metric multi-dimensional scaling (NMDS) ordination plots comparing push cores/treatments and sample replicates. NMDS plot derived from Bray Curtis distance based on; a OTU Presence–absence data (lines used to label overlapping dots), and b OTU relative abundance data. NMDS plot derived from Unifrac distance analysis of OTU composition based on; c Unweighted (qualitative) comparisons, d Weighted (quantitative) comparisons. OTUs are defined by swarm analysis (see ‘Materials and methods’). Unifrac encompasses a distance measure using sequence based phylogenetic information to compare samples. It is possible that due to the similar provenance of the sampling cores, the OTU constellation recovered from each core/sample partially lacked phylogenetic resolution, and so these comparisons did not generate a significant difference when using Unifrac distance measures, therefore reducing the resolution and blurring the distinction between different core/treatment samples. e Comparisons of median Alpha diversity indices showing significant differences between injected (LG-in situ; green boxes) and non-injected samples (LG-ship; purple boxes) in eight of the nine comparisons. (*p < 0.05, ***p < 0.001). The boxes show the first and third quartiles. The upper and lower whiskers extending from the box show the most extreme value that is within 1.5× of the interquartile range. f Species (OTUs) accumulation loess curves from samples studied separately (threshold 19,454 reads). Smooth dots are showing all individual samples. g Species (OTUs) accumulation loess curves from samples pooled by core (threshold 473,271 reads). Smooth dots are showing all individual samples. h Species (OTUs) abundance distribution curves from samples pooled by core (threshold 473,271 reads) based on the number of reads. Key differences here are shown between the most abundant OTUs sampled via the two different methods. BD bottom depth, PC push core.