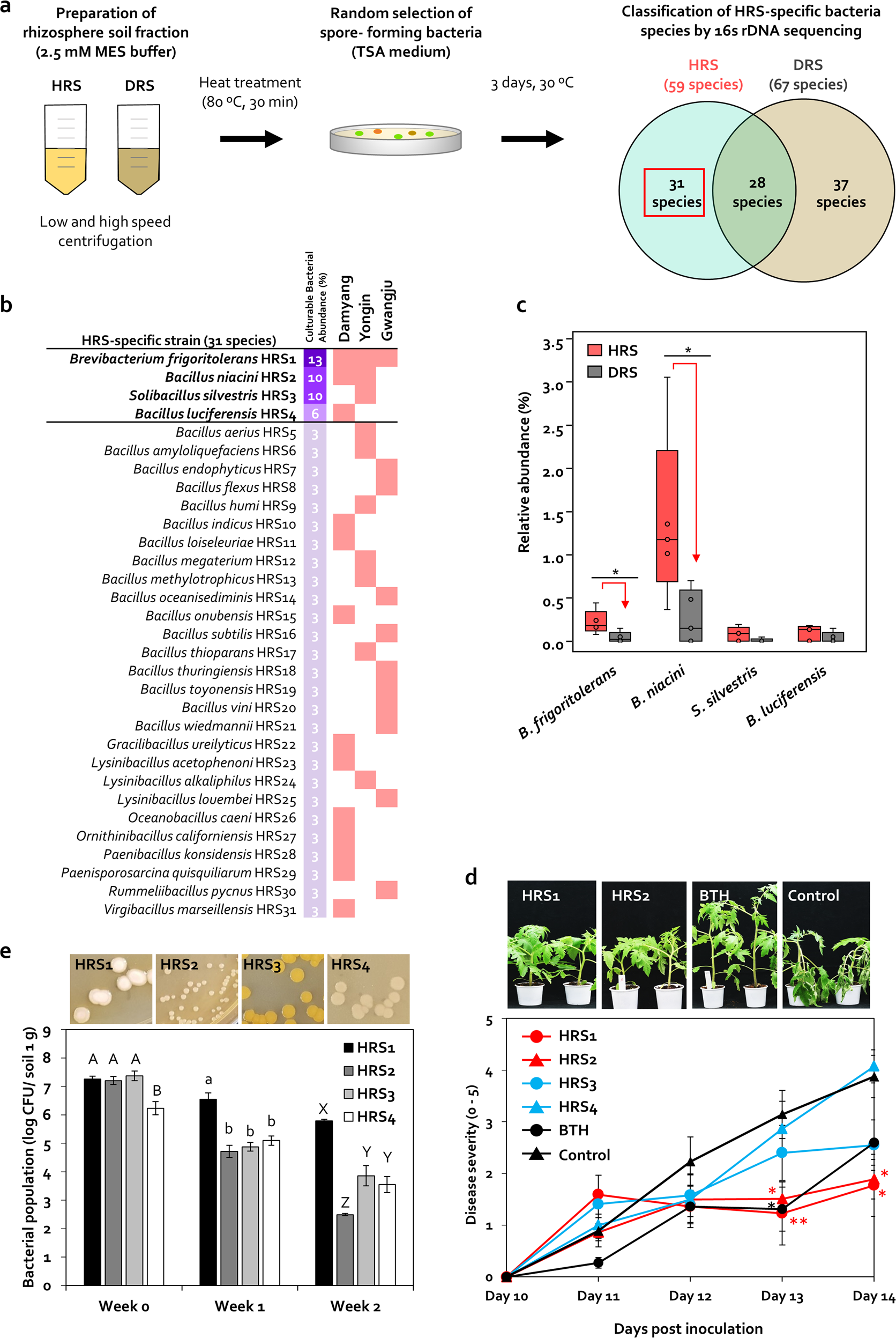
Fig. 4: Identification of heat-stable Firmicutes and Actinobacteria in HRS and DRS samples.

a Isolation of spore-forming Firmicutes bacteria from HRS and DRS fractions treated with high temperature (80 °C) for 30 min. Heat-treated soil fractions were inoculated on TSA medium and incubated at 30 °C for 3 days. b Identification of HRS-specific Firmicutes bacteria present in soil from tomato fields in Damyang, Yongin, and Gwangju. A total of 326 colonies of spore-forming bacteria were randomly selected and identified by 16S rDNA sequencing, and 21 species were identified as HRS-specific bacteria. c Investigation of the distribution of selected bacteria in the tomato rhizosphere using 16S rRNA sequencing. d Severity of bacterial wilt in tomato seedlings treated with HRS-specific Firmicutes bacteria. Data represent mean ± SEM (n = 12 plants per treatment). Asterisks indicate significant differences (*P < 0.05, **P < 0.01, ***P < 0.001).