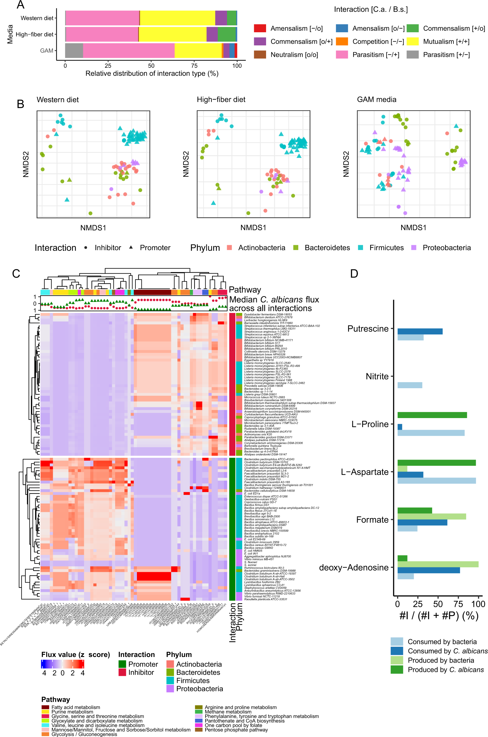
Fig. 2: Pairwise in silico interaction experiments.

A Distribution of interaction type for C. albicans (C.a.) and bacterial species (B.s.). Interactions have positive (+), negative (−) or no (o) effect on growth rates of fungus or bacteria as indicated for interaction types. B Non-metric multidimensional scaling (NMDS) plots of bacterial reaction flux rates for top 50 C. albicans-inhibiting and -promoting bacteria simulated for three different media (Western and high-fiber diet, Gifu anaerobic media (GAM)). C Metabolic reactions of C. albicans with the most substantially differing flux rates of C. albicans when paired with top 50 inhibiting or promoting bacteria. Top: median C. albicans flux rate differences across all bacterial species paired with C. albicans. D Analysis for selected metabolites based on exchange reaction fluxes of simulated fungal–bacterial pairs for top 50 promoting or inhibiting bacterial species (cf. Supplementary Table S5). x-axis indicates the percentage of exchange reaction fluxes with bacteria that inhibit C. albicans growth.