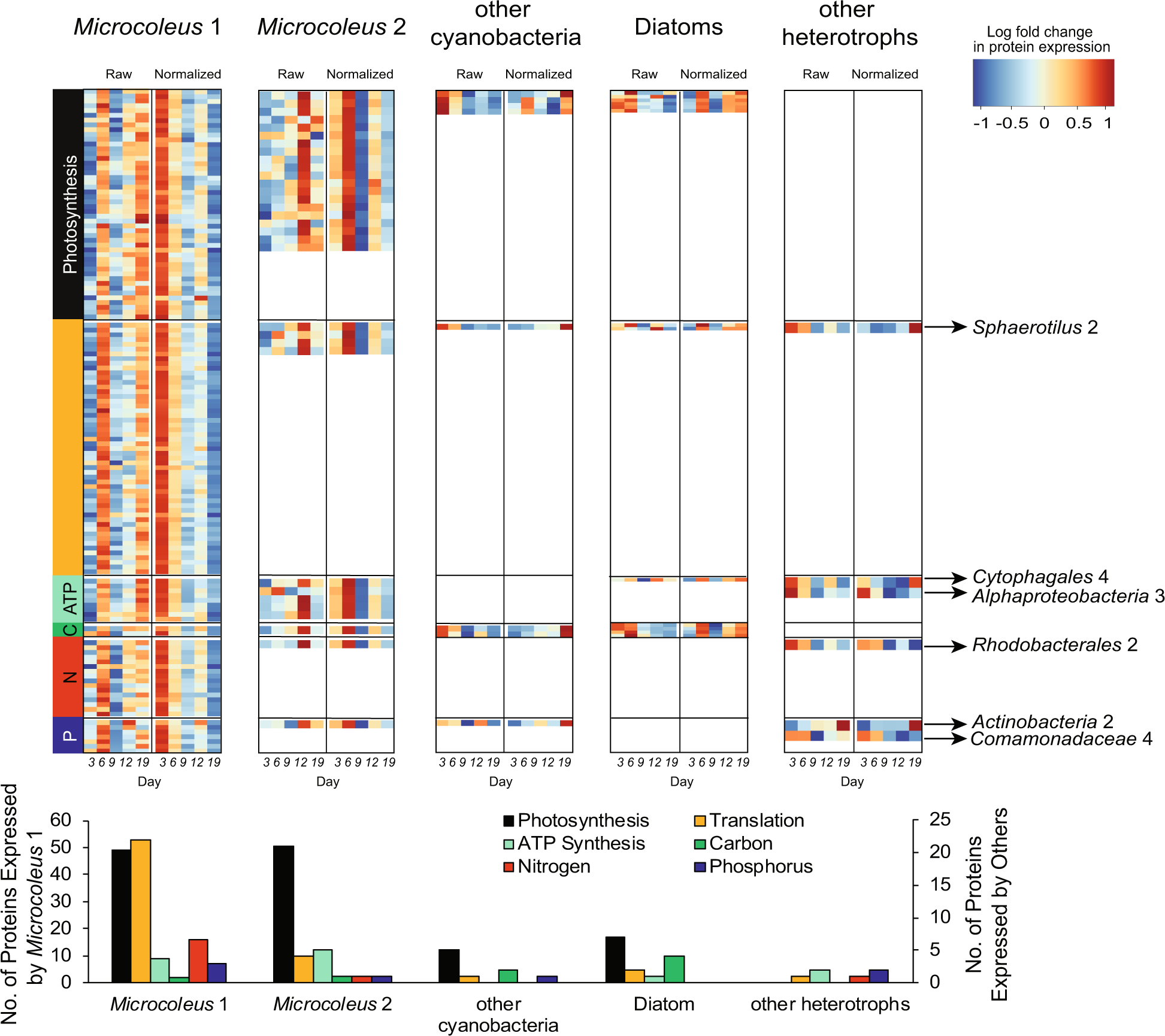
Fig. 6: Protein expression in the biofilm communities.

a Heatmaps of log-transformed protein expression data, including both unnormalized protein expression (raw) and protein expression normalized to genome coverage (normalized). Expression data are shown for major metabolic functions: photosynthesis, translation, ATP synthesis, Carbon fixation (C), Nitrogen metabolism (N), and Phosphorus (P). The arrows (right) indicate the heterotrophic taxa with proteins expressed. Protein data are scaled by row. Bar chart below shows the number of proteins expressed by each taxa group based on metabolic functions. Microcoleus 1 protein counts are shown on a separate y-axis (left).