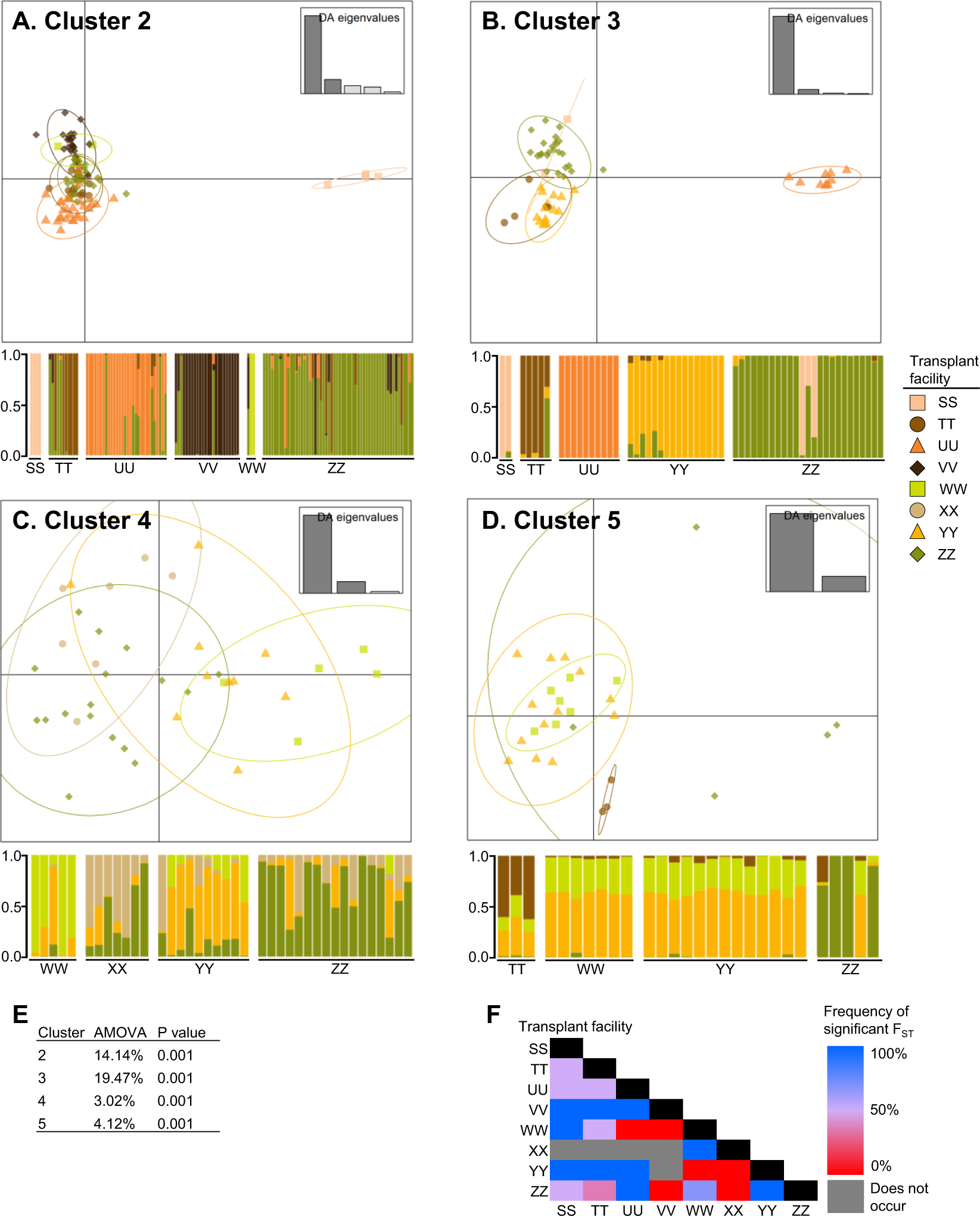
Fig. 4: Population differentiation of Xanthomonas perforans across associated transplant facilities.

Differentiation was based on chromosomal SNPs compared to the respective reference genome (Xp2010 for cluster 2, Xp17-12 for cluster 3, and 91-118 for clusters 4 and 5). Subfigures A–D depict subdivision of all transplant facilities according to discriminant analyses of principal components (DAPC) and associated population membership probabilities across clusters 2–5, with 26, 12, 6, and 2 principal components, respectively. Points and bars on DAPC plots and corresponding population membership probability plots, respectively, represent individual strains. DAPC plot points are surrounded by 95% inertia ellipses, and colors and shapes denote transplant facility association. Analysis of molecular variants (AMOVA) was calculated for each core gene cluster (E). Variance in allele frequencies among populations (i.e., FST) was calculated using the Tamura distance model. Matrix colors depict the frequency of a significant FST value (alpha = 0.05) across all specific transplant facility pairwise occurrences for core gene clusters 2, 3, 4, and 5 (F). Supplementary Figs. S8, S9, S10, and S11 depict the same population differentiation graphics but are presented by core gene cluster.