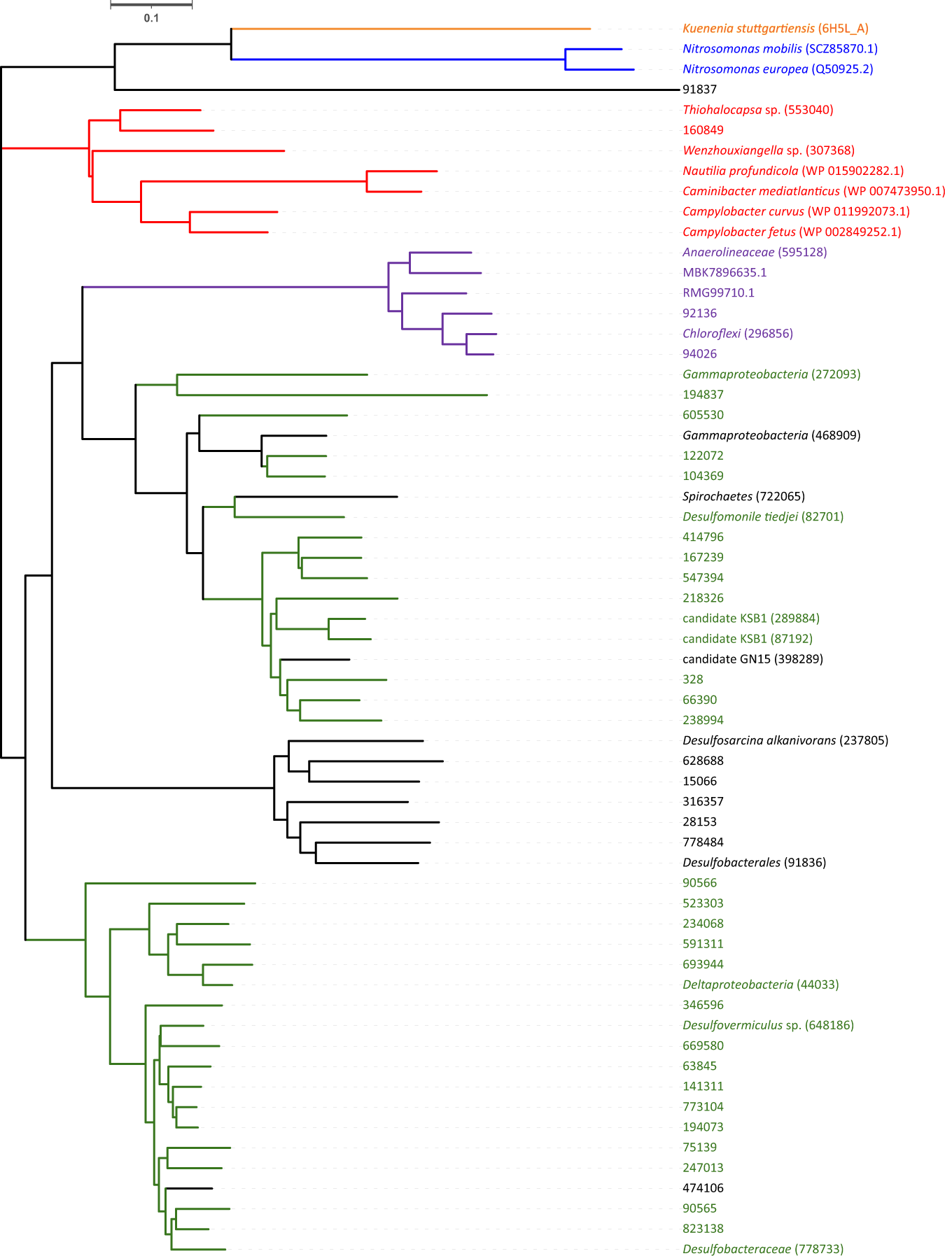
Fig. 6: Phylogenetic tree based on different hydroxylamine dehydrogenase (HAO) proteins.

Phylogenetic tree constructed with the 52 HAO proteins sequences detected in our study, HAO from AOB Nitrosomonas europaea and Nitrosomonas mobilis (blue color), HAO from anammox bacteria Kuenenia stuttgartiensis (orange color) and HAO from Campylobacterota: Campylobacter fecus, Campylobacter curvus, Caminibacter mediatlanticus and Nautilia profundicola (red color). HAO from nitrate reductase (purple color).