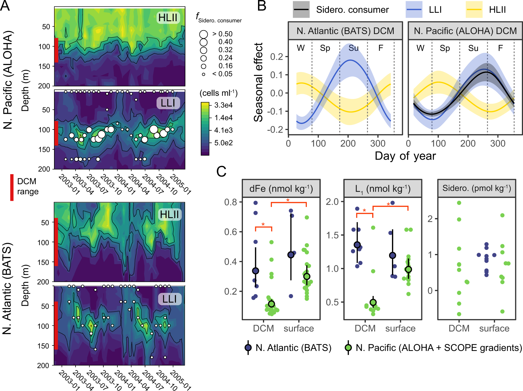
Fig. 2: Siderophore consumers associate with the DCM in the N. Pacific, but not the N. Atlantic.

A Prochlorococcus HLII and LLI cell density over 2 years at HOT and BATS as determined by qPCR [37]. Contour plots of cell concentrations are cube root transformed. The deep chlorophyll maximum (DCM) depth range is highlighted in red. fsidero. consumer is the fraction of Prochlorococcus siderophore consumers, and point size is proportional to relative abundance. B Modeled seasonality of of siderophore consumers, LLI, and HLII Prochlorococcus clade abundance at the DCM at stations BATS and ALOHA. Seasonality is represented with a smoother function in a Generalized Additive Model (see methods). Periods with a positive seasonal effect can be interpreted as having higher abundance than the annual mean. Bands are 95% confidence intervals of the smooth function fit. Only terms with a significant seasonal effect smoother (P < 0.05) are shown. C dFe, L1 strong Fe-binding ligands, and summed ferrioxamine E and G siderophore concentrations in the N. Pacific and N. Atlantic subtropical gyres. Points and error bars are marginal population means and 95% confidence intervals from regression. Red asterisk indicates p < 0.05. Full model results are in Supplementary Table S1.