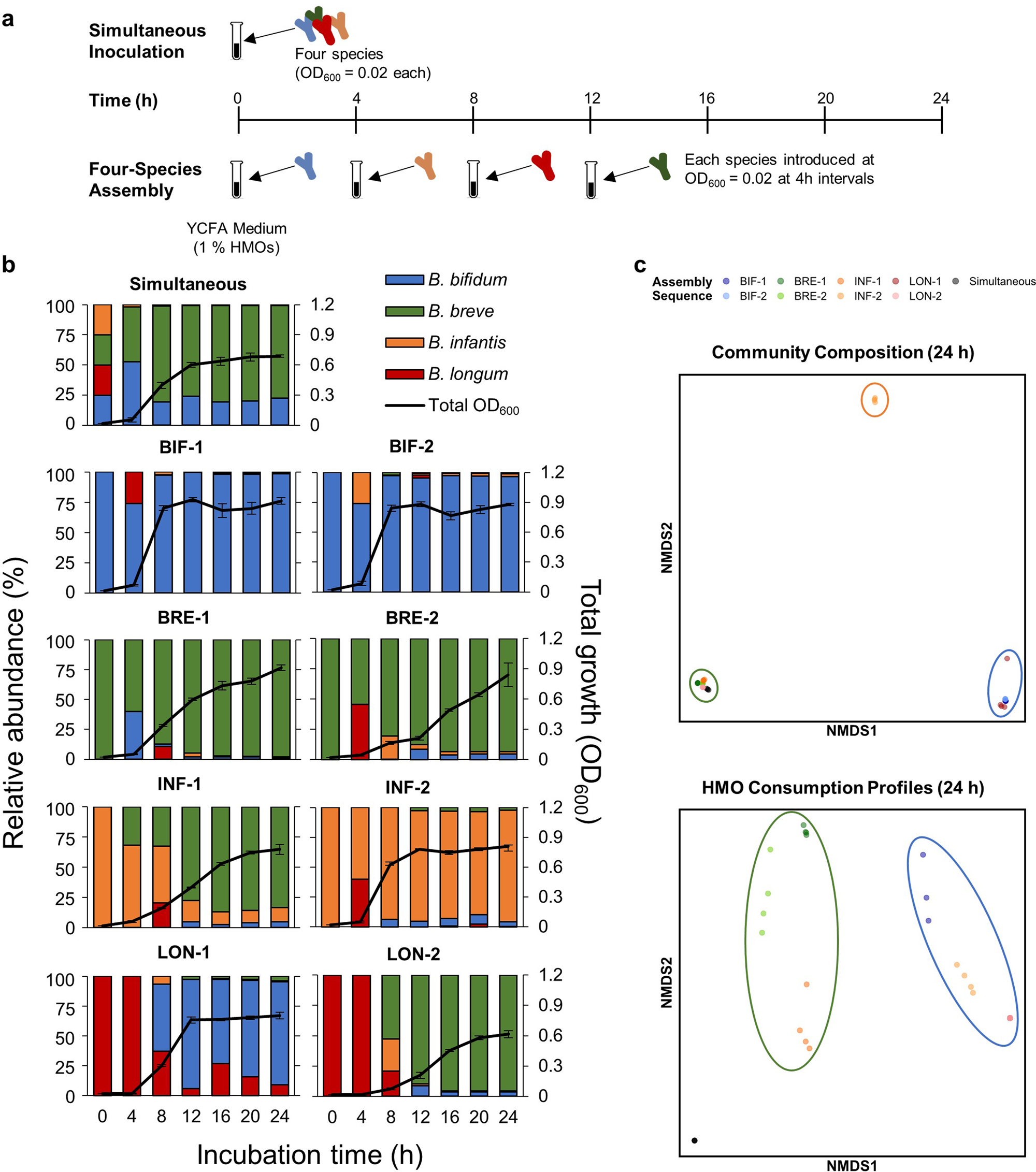
Fig. 3: Results of four-species assemblages.

a Experimental design. Culturing experiments were performed with all four species, and assembly order was manipulated. Assembly history sequences are summarized in Table 2. As a control, all four species were introduced into medium supplemented with HMOs at the beginning of the experiment (Simultaneous). b Culturing results. Total OD600, indicated by the black line, was measured at each time point, and the relative abundance of each species was quantified using qPCR. Data represent averages of biological quadruplicates, and error bars indicate ± standard deviation. The relative abundance of each strain is indicated by different colors (blue: B. bifidum, green: B. breve, orange: B. infantis, red: B. longum). c NMDS plots based on the community composition and HMO consumption profiles at 24 h. Each color represents a different assembly sequence. In the top panel, three clusters form based on the final community composition: blue (B. bifidum dominant communities), green (B. breve dominant communities), and orange (B. infantis dominant communities). In the bottom panel, two clusters based on the HMO consumption profiles form: blue (communities with high amounts of fucose remaining) and green (communities with 3-FL and LNDFH I unconsumed) circles.