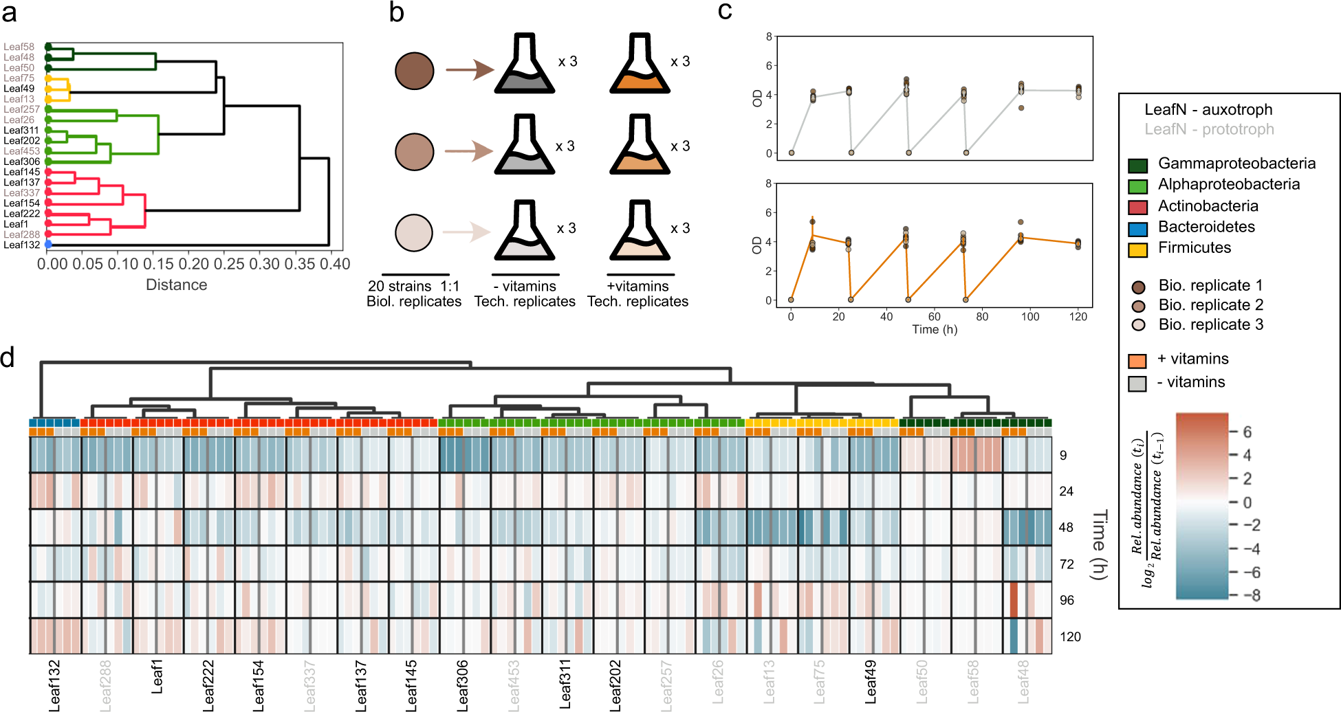
Fig. 4: Co-culture experiment to determine whether auxotrophic strains are able to access vitamins from prototrophs. Source data in Source Data 6, 7.
From: Metabolic adaptation to vitamin auxotrophy by leaf-associated bacteria

a Selection of strains for co-cultures. A total of 20 strains were chosen to represent the phylogenetic diversity in the A. thaliana leaf microbiota. Clustering is based on full-length 16S rRNA gene sequences. b Strains shown in panel A were mixed together in equal numbers (see Methods for details) in three biological inocula. Each inoculum was used to inoculate three technical replicates under two growth regimes: minimal medium with and without vitamins, resulting in 18 cultures. All 20 proteinogenic amino acids were added to all cultures (100 µM). c Growth measurements of the cultures from b Cultures were grown for a total of 120 h, and diluted at 24, 48, and 72 h. At 9, 24, 48, 72, 96, and 120 h (indicated as dots), samples for 16S rRNA gene sequencing (cells) and LC/MS (supernatants) were taken. d Relative abundance of all 20 strains (columns) in the co-culture experiment. For each strain, the average of the three technical replicates for each biological replicate is shown as the change of relative abundance compared to the previous time point, first in minimal medium with vitamins (columns labelled with orange boxes), then in minimal medium without vitamins (columns labelled with grey). For each strain, the three replicates in the same condition are separated by thin white lines and the two conditions are separated by thick gray lines. The 20 strains are separated by thick black lines. Strains are clustered by phylogeny as computed from 16S rRNA gene alignment.