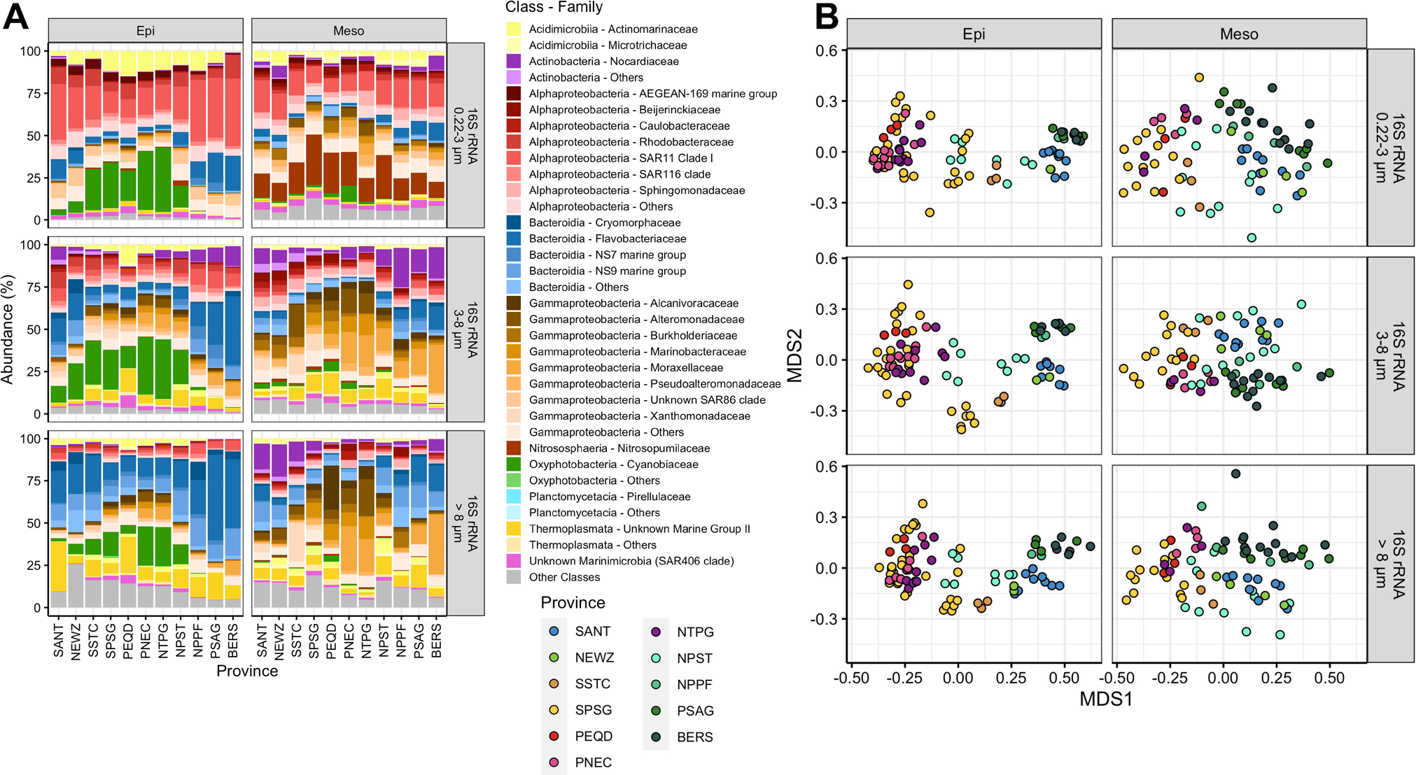
Fig. 2: Phylogenetic composition and NMDS analysis of prokaryotic communities in the biogeographic provinces of the epi- and mesopelagic Pacific between subantarctic and subarctic regions.

A Relative abundance (% of total) of prokaryotic classes and major families in each biogeographic province of 0.2–3 µm, 3–8 µm and >8 µm prokaryotic communities in the epi- and mesopelagic. Stacked bars of each province are means of all stations and depths of a given province and layer. “Others” include those which constitute <0.8% each of the respective taxonomic level. B NMDS analysis of the 0.2–3 µm, 3–8 µm and >8 µm prokaryotic communities of all stations and depths in the epi- and mesopelagic.