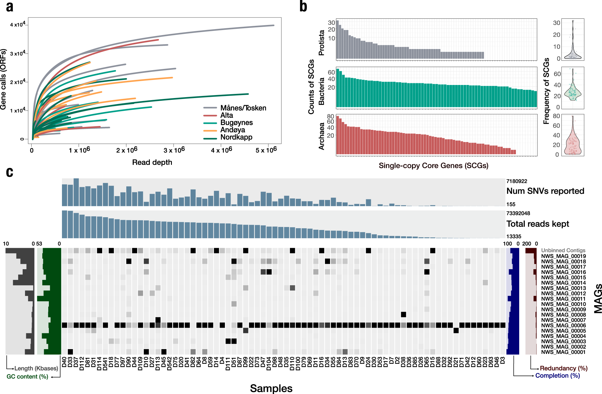
Fig. 1: Overview of the Atlantic salmon metagenome.
From: Co-diversification of an intestinal Mycoplasma and its salmonid host

a Rarefaction curves of gene calls across all samples from the co-assembled metagenome. b Single-copy core gene estimates present protists, bacteria, and archaea. c Coverage heatmap of recovered MAGs from the gut microbiota of Atlantic salmon. The top barplot reports the number of single nucleotide variants (SNVs) reported per sample, and the bar plot below reports read depth per sample. From the left, grey bars indicate the log10 length of each MAG and unbinned contigs, green bars indicate GC content (%) per MAG, dark grey bars show the length of MAGs (kbases), and the heatmap of the MAGs is based on mean coverage per sample. White indicates low coverage, whereas black indicates high coverage. The heatmap is normalised according to the highest coverage of the most dominant MAG across each sample. Blue bars indicate completion (%) of each MAG, whereas burgundy indicates redundancy (%).