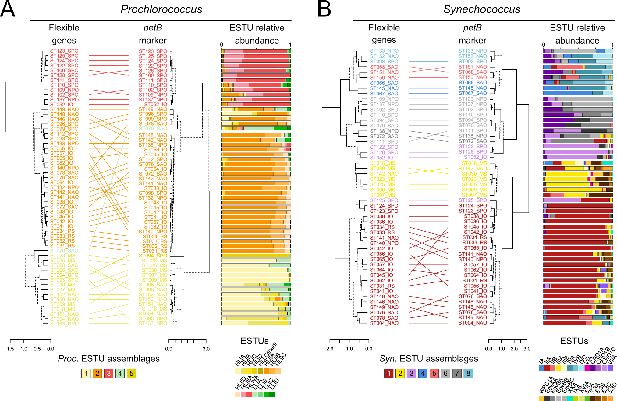
Fig. 1: Comparison of clustering based on relative abundance profiles of ecologically significant taxonomic units (ESTUs) and of flexible genes for both picocyanobacteria.

A Prochlorococcus. B Synechococcus. Leaves of the trees correspond to stations along the Tara Oceans transect that are colored according to the code shown at the bottom of the trees, which corresponds to ESTU assemblages as determined previously [24] by clustering stations exhibiting similar ESTU relative abundance profiles shown here on the right of each tree (for global distribution maps of ESTU assemblages, see Figs. 3B and 4B in [24]). ESTUs were colored according to the palette below each panel. Dotted lines in dendrograms indicate discrepancies between tree topologies. Accessory genes correspond to all genes except those defined as large-core genes in a previous study [6]. Of note, due to a slightly different clustering method (cf. materials and methods), assemblage 7 (dark grey stations in 1B), which was discriminated from assemblage 6 in the Farrant et al. (2016) now clusters with this assemblage. Abbreviations: IO Indian Ocean, MS Mediterranean Sea, NAO North Atlantic Ocean, NPO North Pacific Ocean, RS Red Sea, SAO South Atlantic Ocean, SO Southern Ocean.