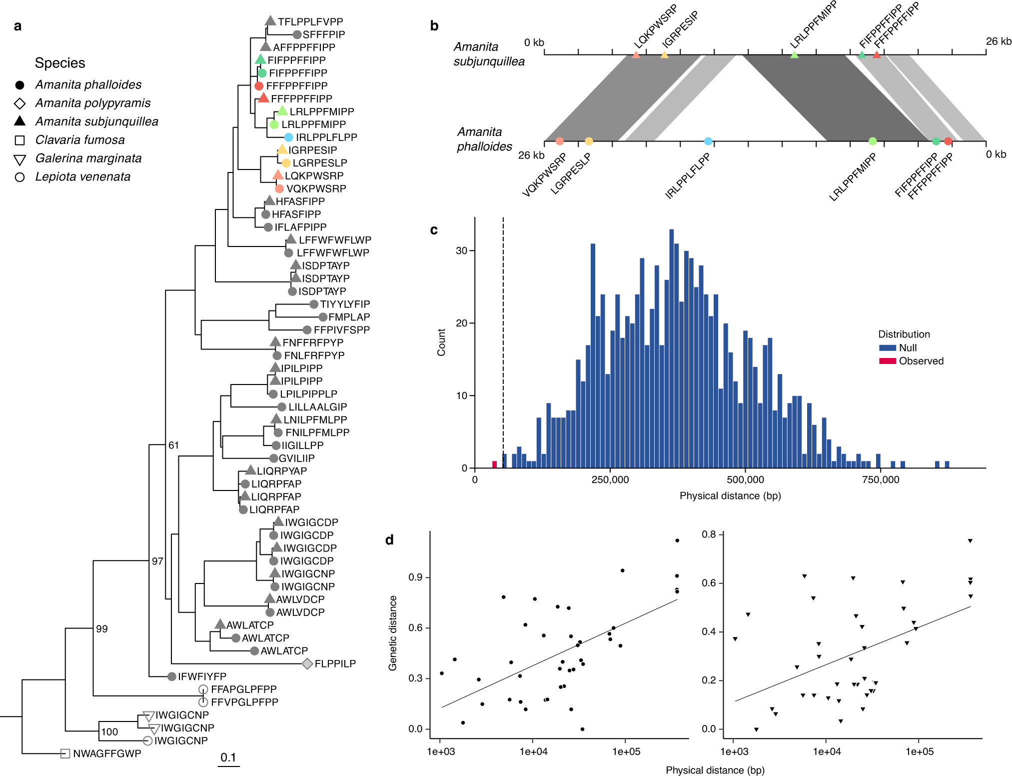
Fig. 3: The MSDIN gene family expansion occurred independently across Agaricales genera and resulted in physically clustered loci.

a Maximum-likelihood tree depicting the genetic relationships among MSDIN core sequences of four genera as determined from full-length sequences including the intron. The tree is rooted at the early-divergent fungus, Clavaria fumosa, to reflect known relationships between species. Bootstrap support values are included for a subset of nodes to emphasize that topologies within the clade containing Amanita spp. MSDINs are not fully resolved. Some Amanita spp. have been left out for readability. A full set of bootstraps values across all species’ MSDINs are presented in Fig. S9. Tips are color coded to match b An example of a single region encoding multiple MSDIN loci that are colocalized in both A. phalloides and A. subjunquillea genomes. c Permutation analysis of physical distances between MSDIN loci in A. phalloides indicates that the observed distance between MSDINs (red) is significantly less than a null distribution (blue) (p < 0.001 as indicated by the dashed line). d Genetic distances from the entire MSDIN-coding (left) or intron (right) sequences are significantly correlated with physical distances (for correlation test p < 0.001 r = 0.6, p = 0.002, r = 0.49, respectively; for best-fit lines R2 = 0.414 and R2 = 0.349, respectively).