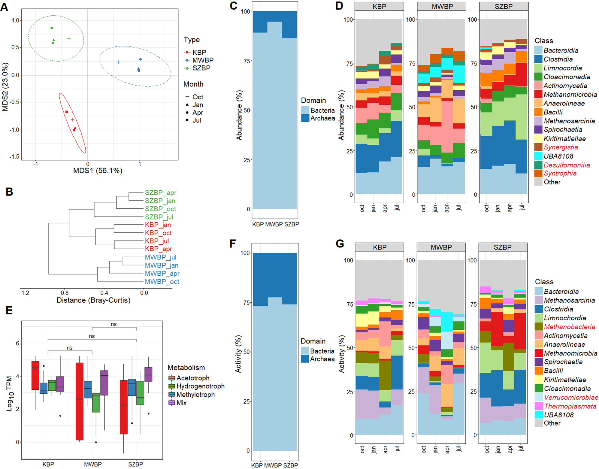
Fig. 3: Biogas-producing microbiome abundance (in CPM %) and activity (in TPM %) were analysed using a genome-centric metagenomics and metatranscriptomics framework.

A Multidimensional scaling of samples. This measure indicates the Bray-Curtis dissimilarities of the microbial community at the level of species annotation or higher. Each symbol is related to a specific BP sample. Oct, Jan, Apr, and Jul, indicate the months in which the samples were collected. B Euclidian distance of BP samples. This measure represents the dissimilarity of microbial communities at the level of species annotation or higher. C Taxonomic distribution of nrMAGs at the level of domain for the three BPs (in CPM %). D Taxonomic distribution of nrMAGs. This shows the most abundant taxa in all twelve samples taken (i.e., each BP-time point pair) resolved to the class taxonomic level (shown in CPM %). The red names indicate that they are not in the top 15 most active classes. E The overall metatranscriptomic activity of archaeal microorganisms involved in different methanogenic pathways (mix: indicates those nrMAGs that are capable of using all three methanogenic pathways). F Cumulative metatranscriptomic activity of nrMAGs at the domain taxonomic level for the three BPs (shown in TPM %). G The metatranscriptomic activity of nrMAGs. Shown are the most active taxa present in all twelve samples taken (i.e., each BP-time point pair) resolved to the class taxonomic level (shown in TPM %). The red names indicate that they are not in the top 15 most abundant classes.