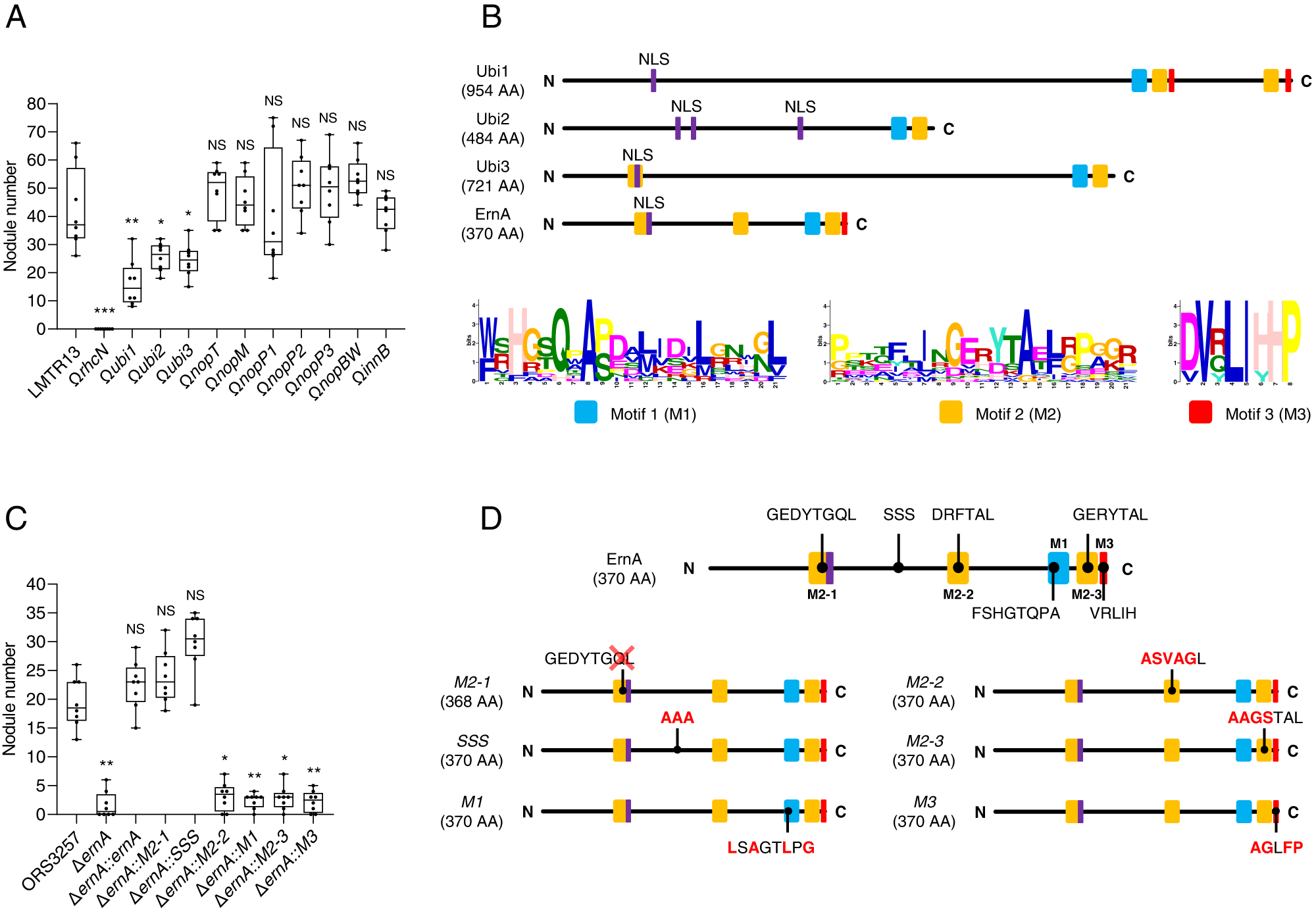
Fig. 8: The putative T3Es (Ubi1, Ubi2 and Ubi3) from B. icense LMTR13 share conserved motifs with ErnA that are important for nodulation in A. indica.

A Nodule number on A. indica plants at 21 days after inoculation with strain LMTR13 and its mutant derivatives in T3SS (ΩrhcN) and various putative T3Es. Box plots show the results of one of the two experiments performed independently (8 plants each). *p < 0.05, **p < 0.005, ***p < 0.0005 significant differences between the wild-type strain and each mutant using a nonparametric Kruskal-Wallis test, NS: not significant. B Schematic representation of ErnA and the 3 new putative T3Es (Ubi1, Ubi2 and Ubi3). The conserved motifs (M1, M2 and M3) identified by MEME analysis (Fig. S4) are shown by colored squares and in web logos. The putative NLS (Nuclear localization signal) predicted by Localizer [43] are indicated by purple lines. C Nodule number on A. indica plants at 21 days after inoculation with ORS3257 and the ORS3257ΔernA mutant expressing ErnA with mutations in the different identified motifs indicated in panel B. In the M2-1 motif, the mutagenesis was focused on the QL residues (deletion) considering that these residues are absent in the ErnA sequences clustering with ErnAUSDA110 shown to be less active in nodulation triggering on A. indica (Supplementary Fig. S2). Box plots show the results of one of the two experiments performed independently (8 plants each). *p ≤ 0.01, **p < 0.005, significant differences between the wild-type strain and each mutant using a nonparametric Kruskal-Wallis test, NS: not significant. D Schematic representation of the different tested mutated forms of ErnA. The indicated SSS motif was identified as a putative DNA binding site using the software program DP Bind [45].