Fig. 2: Classification of the nitrifying community and correlation with hydrochemical parameters across groundwater wells.
From: Differential contribution of nitrifying prokaryotes to groundwater nitrification

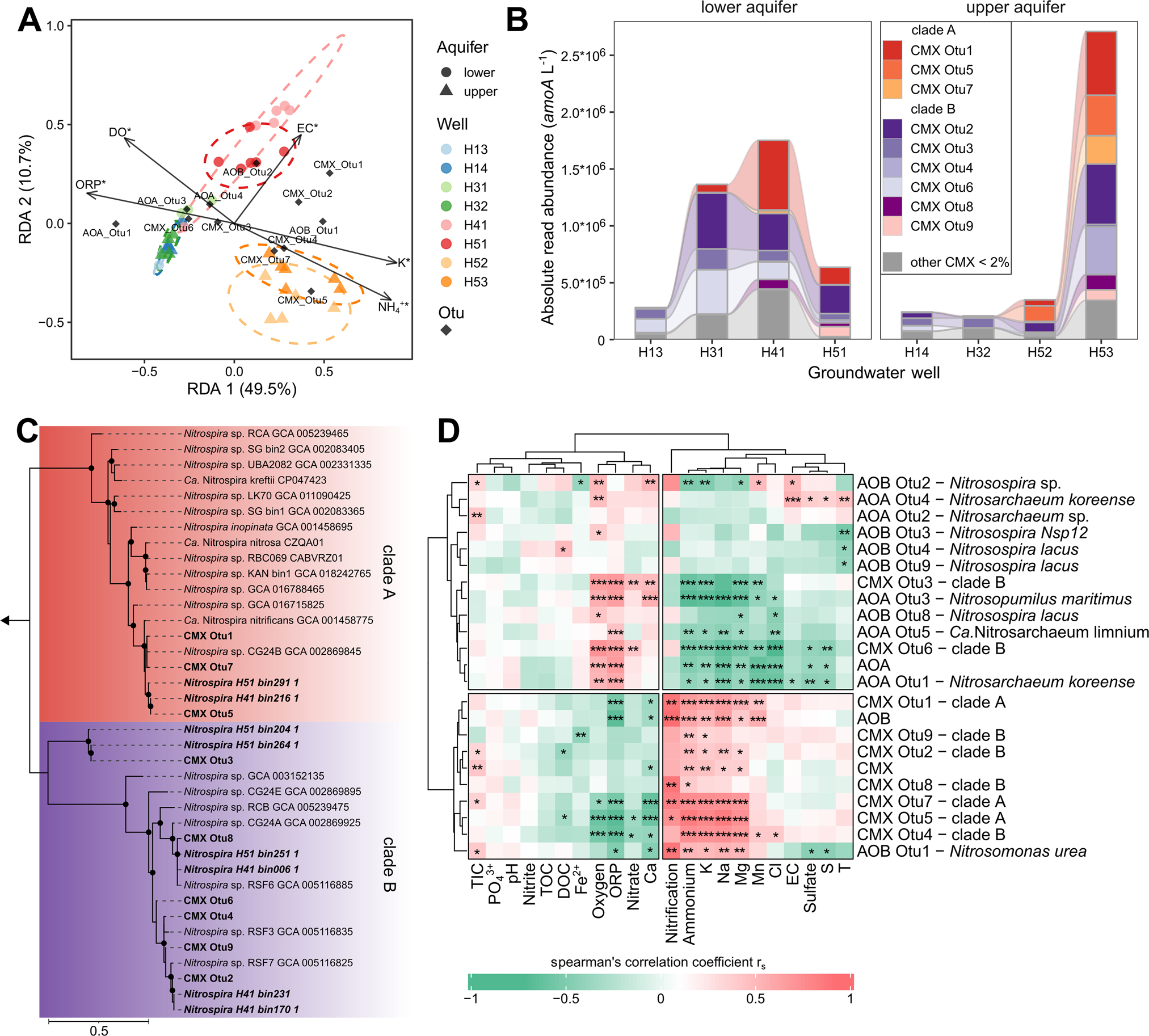
A Redundancy analysis (RDA) demonstrates association between distribution of ammonia-oxidizing community (relative amoA read abundances of CMX, AOB and AOA OTUs which account for <2% sequence reads of each community were normalized to amoA gene abundances to generate absolute amoA read abundances) and significant hydrochemical parameters fitting (p < 0.05) with nitrifier community distribution across eight groundwater wells (n ≥ 3). Dotted ellipses show the confidence of clusters assuming a multivariant normal distribution. B Community composition of CMX Nitrospira showing dominant OTUs (< 2% of sequence reads) affiliated to clade A and clade B across eight groundwater wells (n ≥ 3 per well). Each bar displays the mean absolute amoA read abundance of OTUs. C Maximum likelihood phylogenetic tree of deduced AmoA amino acid sequences of CMX Nitrospira depicting evolutionary relationship between reference genomes, and sequences of OTUs and MAGs from Hainich groundwater. The tree was constructed using the JTT substitution model with gamma distribution and 1000 bootstrap iterations. Bootstrap support values greater than 75% are denoted with black dots. An AmoA sequence from Nitrosomonas oligotropha served as outgroup indicated by the arrow. D Pairwise correlations between total amoA gene abundances of CMX, AOB and AOA, absolute amoA read abundances of OTUs and groundwater hydrochemical parameters (TIC = total inorganic carbon, TOC = total organic carbon, DOC = dissolved organic carbon, ORP = redox potential, EC = electrical conductivity) using Spearman’s rank correlation. Hierarchical clustering is based on Euclidean distance. Color code of correlation coefficient rs displays strength of association using following significance levels: *p < 0.05, **p < 0.01, ***p < 0.001.