Fig. 4: Groundwater incubations from wells H41 and H53 supplemented with different NH4+ concentrations and nitrification inhibitors across 5 days (short-term) and 25 to 35 days (long-term).
From: Differential contribution of nitrifying prokaryotes to groundwater nitrification

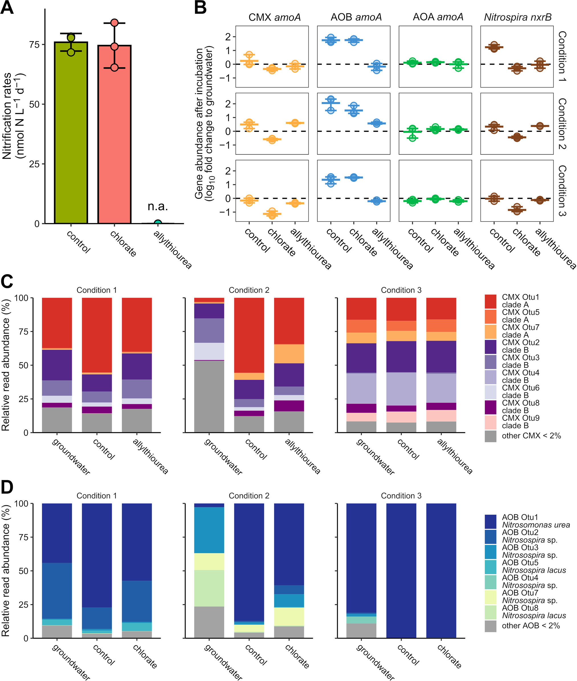
A Nitrification rates from short-term incubation of oxic groundwater supplemented with 50 µM NH4+ and selective inhibition with chlorate and allylthiourea (n.d. = not detected). Dots depict single rates of each replicate. Crossbar shows the average of three replicates and error bars show the variation between rates. B Fold-change of amoA genes from ammonia oxidizers and nxrB genes from Nitrospira-like nitrite oxidizers after long-term incubation of groundwater. Single points represent one replicate and crossbar shows the average. Error bars display variance between conditions (n = 3). Condition 1: oxic groundwater supplemented with 10 µM NH4+. Condition 2: oxic groundwater supplemented with 50 µM NH4+. Condition 3: hypoxic groundwater without additional NH4+. C Composition of CMX Nitrospira clade A and clade B affiliated OTUs of groundwater and after long-term incubation (n = 3). Bars show the mean relative amoA read abundance of OTUs representing >2%. D Composition of bacterial ammonia-oxidizing community and taxonomic affiliation of OTUs.