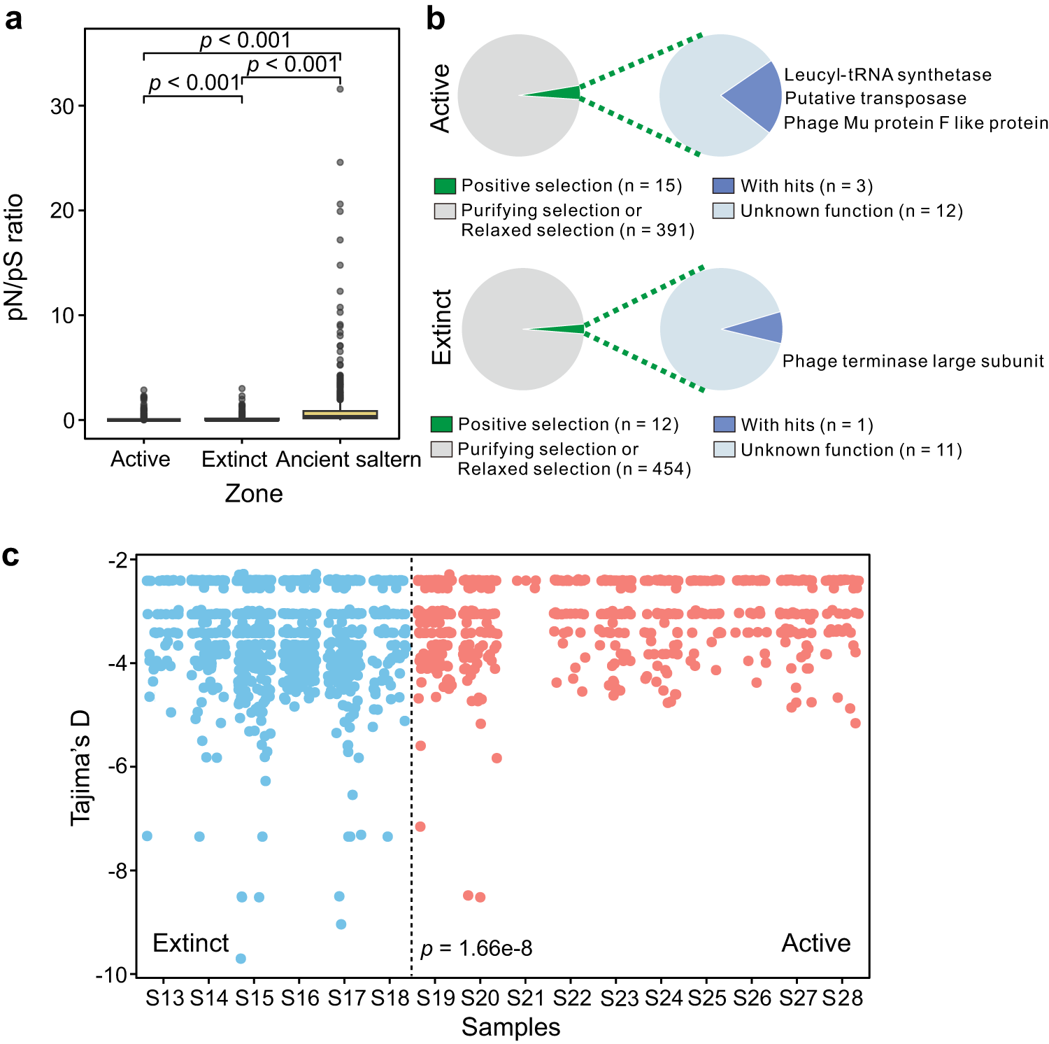
Fig. 5: Gene-wide evolutionary metrics of cold seep viral populations.

a pN/pS ratio of viral genes from cold seeps (this study) and viral genes from an ancient saltern [64]. b Viral genes under positive selection in active and extinct cold seeps. Viral genes are divided into two groups based on pN/pS values, consisting of genes under positive selection (pN/pS≥1) and those under purifying selection or relaxed selection (pN/pS < 1). c Tajima’s D of viral genes across 16 sediment samples from extinct (blue) and active (red) cold seeps. Detailed statistics for evolutionary metrics of cold seep viral genes are provided in Supplementary Table 13.