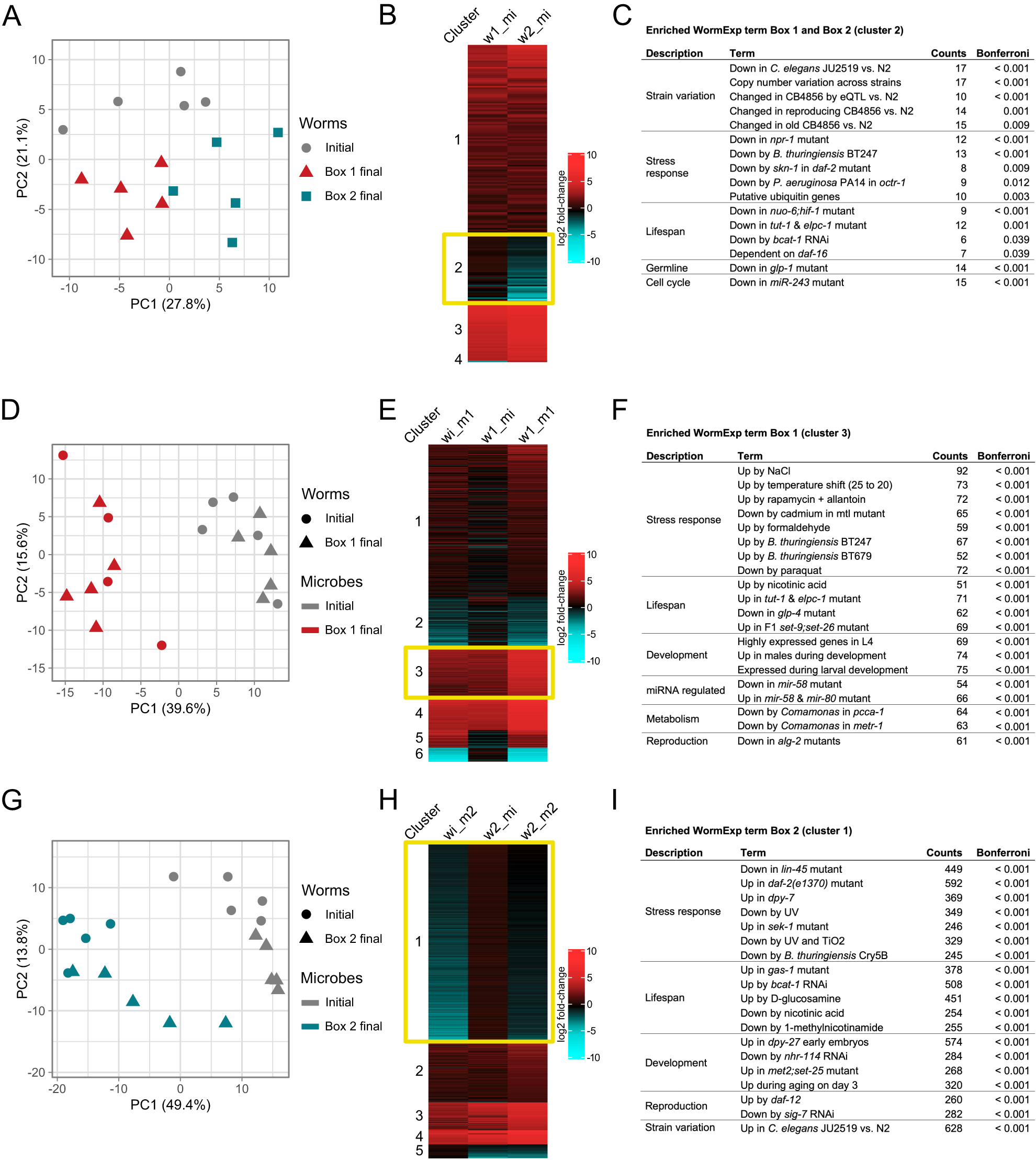
Fig. 6: Differential gene expression in the adapted Box 1 and Box 2 C. elegans populations.
From: Host and microbiome jointly contribute to environmental adaptation

Transcriptome data analysis for the three main sets of analyses, including A–C a comparison of initial, final Box 1, and final Box 2C. elegans populations assayed under identical compost conditions with the initial microbiomes including the CeMbio43 bacterial community, D–F a comparison of all possible host-microbiome combinations for the Box 1 common garden experiment, and G–I a comparison of all possible host-microbiome combinations for the Box 2 common garden experiment. In the latter two cases, initial or final Box 1/Box 2 worms were combined with either the initial microbiomes or the final Box 1/Box 2 microbiomes. In all three cases, general variation in gene expression was explored with a principal component analysis, whereby panels A, D, G show the spread of sample variation along the first two principal components (PC1, PC2). Symbols indicate final Box 1 (triangle), final Box 2 (square), or initial (circle) worm origin; colors indicate final Box 1 (red), final Box 2 (blue), or initial (gray) microbiome origin. n = 5. Thereafter, variation in significantly differentially expressed genes was assessed using k-means clustering and visualization of differential expression using heatmaps, whereby the heatmaps always show fold change of gene expression relative to the initial worms combined with initial microbiomes (B, E, H). The clusters, which were used for a focused enrichment analysis, are highlighted by a yellow rectangle. Abbreviations: wi, initial worm population; w1, final Box 1 worm population; w2, final Box 2 worm population; mi, initial microbiome; m1, final Box 1 microbiome, m2, final Box 2 microbiome. C, F, I show the results of the enrichment analysis with the C. elegans-tailored WormExp database. Description in the first column indicates overarching functions for the enriched gene sets, for which terms are given in the second column. The third column shows the number of genes of the query set that are responsible for the enrichment with the indicated gene set, while the fourth column shows the inferred probability of enrichment, after Bonferroni correction.