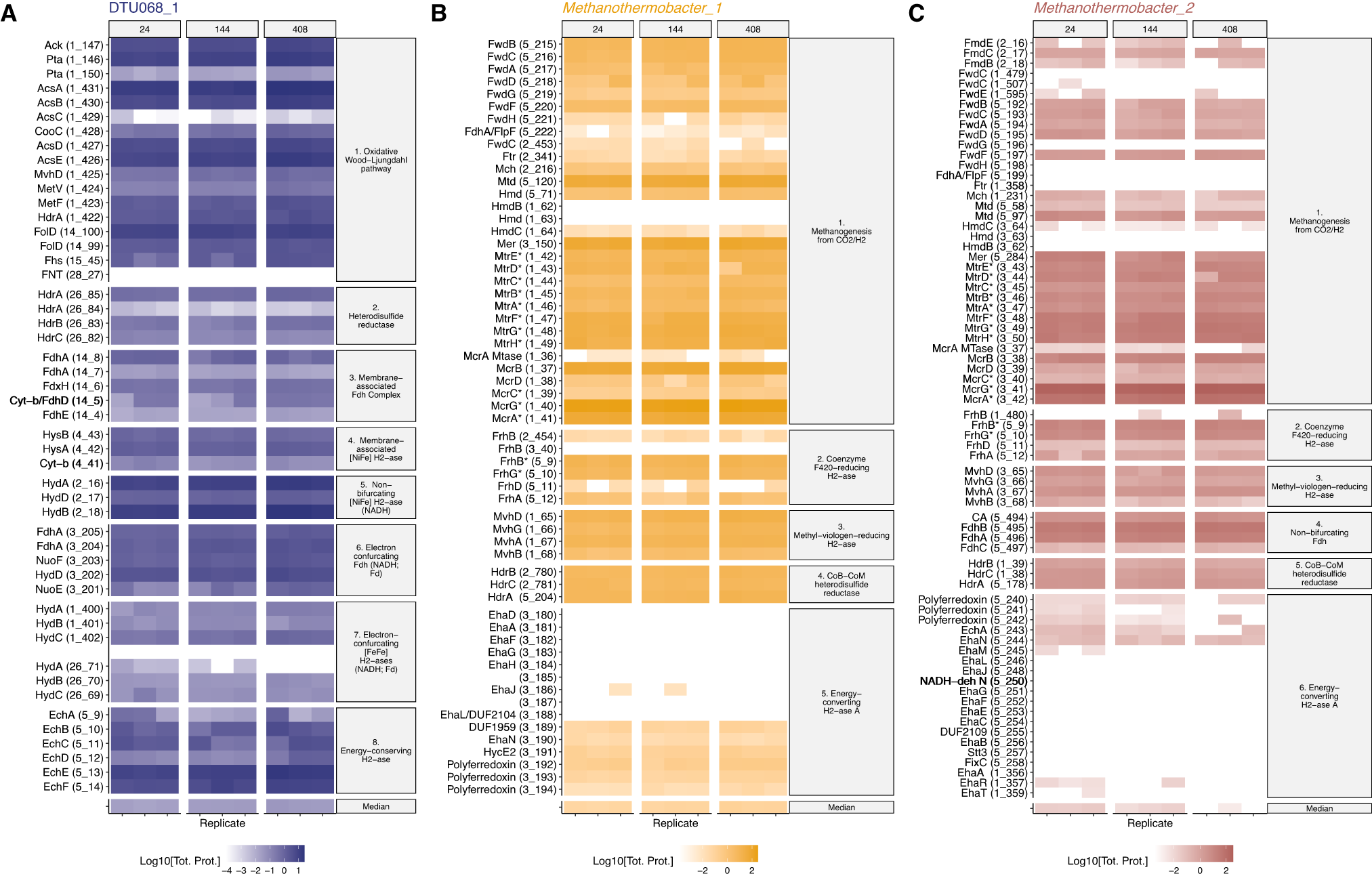
Fig. 4: Protein expression of key metabolic pathways in the three-member SAO consortium.

Total protein expression (nM; log10-scaled) for enzymes of interest throughout the acetate-fed SIP incubations in (A) DTU068_1, (B) Methanothermobacter_1, (C) Methanothermobacter_2. The vertical facets represent different sampling time points (24, 144, and 408 h), and the horizontal facets represent protein groups based on different metabolic functions and/or protein complexes. The value labeled “Median” at the bottom represents the genome-wide median protein expression. Values are shown for biological triplicates. For each protein unit, the associated gene locus is given in parentheses next to the name. Proteins in Methanothermobacter_1 and Methanothermobacter_2 that have an asterisk (*) indicate these associated subunits were identical within the two genomes, and thus the shown protein abundance represents this redundancy. Protein abbreviations: Ack acetate kinase, Acs acetyl-coA synthase/carbon monoxide dehydrogenase (CODH), CooC Acs accessory protein, Cyt cytochrome, DUF domain of unknown function, Ech energy-conserving hydrogenase, Eha energy-converting hydrogenase, Fdh formate dehydrogenase, Fhs formate-THF ligase, Fol methenyl-THF cyclohydrolase, Frh F420-reducing hydrogenase, Ftr formyl-MFR:H4MPT formyltransferase, Fwd formyl-MFR dehydrogenase, Hdr heterodisulfide reductase, Hmd H2-dependent methylene-H4MPT dehydrogenase, Hya hydrogenase, Hyd hydrogenase, Mch methenyl-H4MPT cyclohydrolase, Mer methylene-H4MPT reductase, Mtd F420-dependent methylene-H4MPT dehydrogenase, MTase methyltransferase, Mtr F420-dependent methylene-H4MPT dehydrogenase, Mvh F420-non-reducing hydrogenase, Mcr methyl-CoM reductase, Nuo NADH:ubiquinone oxidoreductase, Pta phosphotransacetylase.