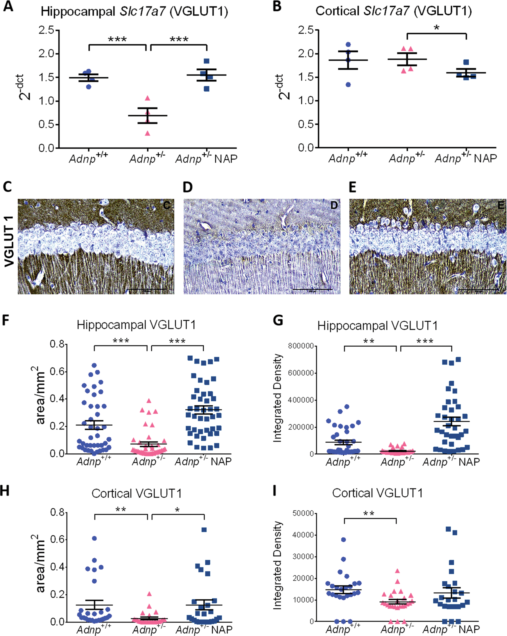
Fig. 4: Adnp deficiency results in Slc17a7 (VGLUT1) gene and protein expression alterations: NAP treatment significantly affects VGLUT1 expression in the hippocampus and cerebellar cortex.
From: The autism/neuroprotection-linked ADNP/NAP regulate the excitatory glutamatergic synapse

For gene expression analysis, results are presented as 2−ΔCT, normalized to Hprt (n = 4 per experimental group). VGLUT1 gene expression was significantly affected in the hippocampus (a) and cerebral cortex (b). Unpaired Student’s t-test analyses revealed significant differences between vehicle-treated Adnp+/+ and Adnp+/− mice, and between NAP- and vehicle-treated Adnp+/− mice (*p < 0.05, ***p < 0.001). All reported p-values were also significant after multiple comparisons correction at FDR of 10%. For immunohistochemistry, technical replicates obtained from five animals per group are presented (n = 24–43 replicates per experimental group). c–e Immunohistochemical representative pictures for the protein expression of VGLUT1 from the hippocampal area. The positive VGLUT1 signal is the brown color (DAB staining), whereas the light blue color is the nuclei cells, counterstained with hematoxylin, scale bar 100 μm. f The parameter of area/mm2, representing the area of DAB positive signal in each photo divided by the total area of the same photo, is presented in the graph. Differences among the three groups are shown, with significantly decreased hippocampal VGLUT1 expression in chlorobutanol (CB)-treated Adnp+/− mice, compared with Adnp+/+ and NAP-treated Adnp+/− mice (***p < 0.001). g The parameter of Integrated Density, calculating and displaying two values: the product of Area and Mean Gray Value, is presented in the graph. Differences among the three groups are shown, with significantly decreased hippocampal VGLUT1 integrated density in chlorobutanol (CB)-treated Adnp+/− mice, compared with Adnp+/+ (**p < 0.01) and NAP-treated Adnp+/− mice (***p < 0.001). h Significant differences in area counting were observed with cortical VGLUT1 expression, between CB-treated Adnp+/+ and Adnp+/− mice (**p < 0.01), and CB- vs. NAP-treated Adnp+/− mice (*p < 0.05). i Significant differences in integrated density were observed with cortical VGLUT1 expression, between CB-treated Adnp+/+ and Adnp+/− mice (**p < 0.01). All reported p-values were also significant after multiple comparisons correction at FDR of 10%