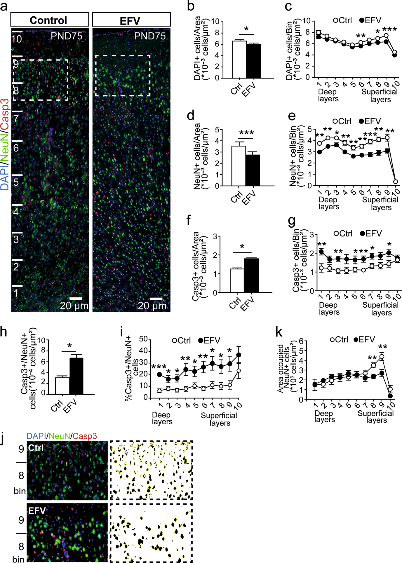
Fig. 4: Perinatal exposure of EFV increases apoptosis in neurons of the motor cortex (M1).

a Immunostaining for DAPI, mature neurons (NeuN) and apoptosis (Caspase-3; Casp3) in the primary motor cortex (M1) of EFV-exposed (n = 8) and Ctrl-exposed (n = 8) animals. The boxed areas are enlarged in (j). b, c Significant decrease of the total number of DAPI+ cells in the superficial cortical layer of the EFV-exposed group. d, e Quantification of mature neurons (Neun+) showing a significant decrease in Neun+ cells in deep and superficial layers in the EFV-exposed group. f, g Quantitative results showing a significant increase in Casp3+ cells in deep and superficial layers of the M1 of EFV-exposed animals. h, i A significant increase in Casp3+/Neun+ cells in the EFV group compared with controls. k Significant differences in the area occupied by Neun+ nuclei in two bins of superficial layers between EFV-treated and control animals. Data show mean ( ± SEM) number of cells, *p < 0.05, **p < 0.01, ***p < 0.001, analyzed using one-way ANOVA. Ctrl vehicle, EFV efavirenz, ANOVA analysis of variance