Fig. 2
From: Minocycline alters behavior, microglia and the gut microbiome in a trait-anxiety-dependent manner

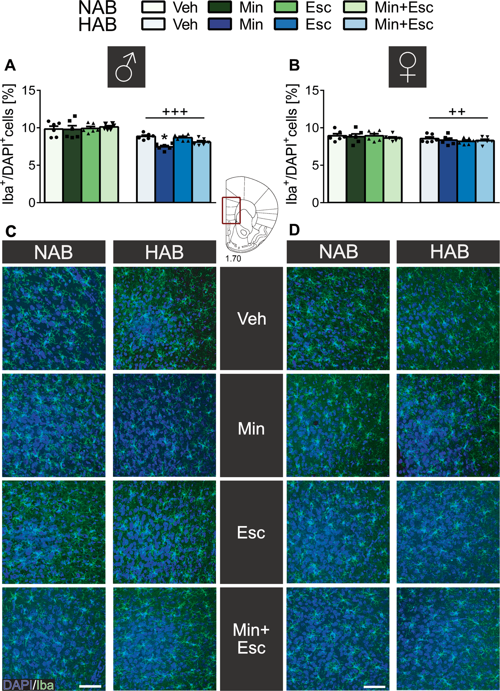
Number of Iba-1 positive (Iba+) microglia cells in the prefrontal cortex (PFC; prelimbic/infralimbic) of male and female NAB and HAB rats on day 22 of treatment with either vehicle (Veh), minocycline (Min), escitalopram (Esc), or a combination of both (Min+Esc). Both HAB males (a) and females (b) showed overall reduced microglial numbers in the PFC compared to NAB rats independent of treatment. Min alone further reduced microglial numbers exclusively in male HAB rats (a). Representative microphotographs of the analyzed PFC with Iba+ microglia (green) and DAPI+ (blue) staining (c, d). Data represents mean + s.e.m., *p < 0.05 vs. corresponding Veh group; ++p < 0.01, +++p < 0.001 vs. NAB; two-way ANOVA, followed by a Bonferroni post hoc test; n = 6. Scale bar: 50 µm